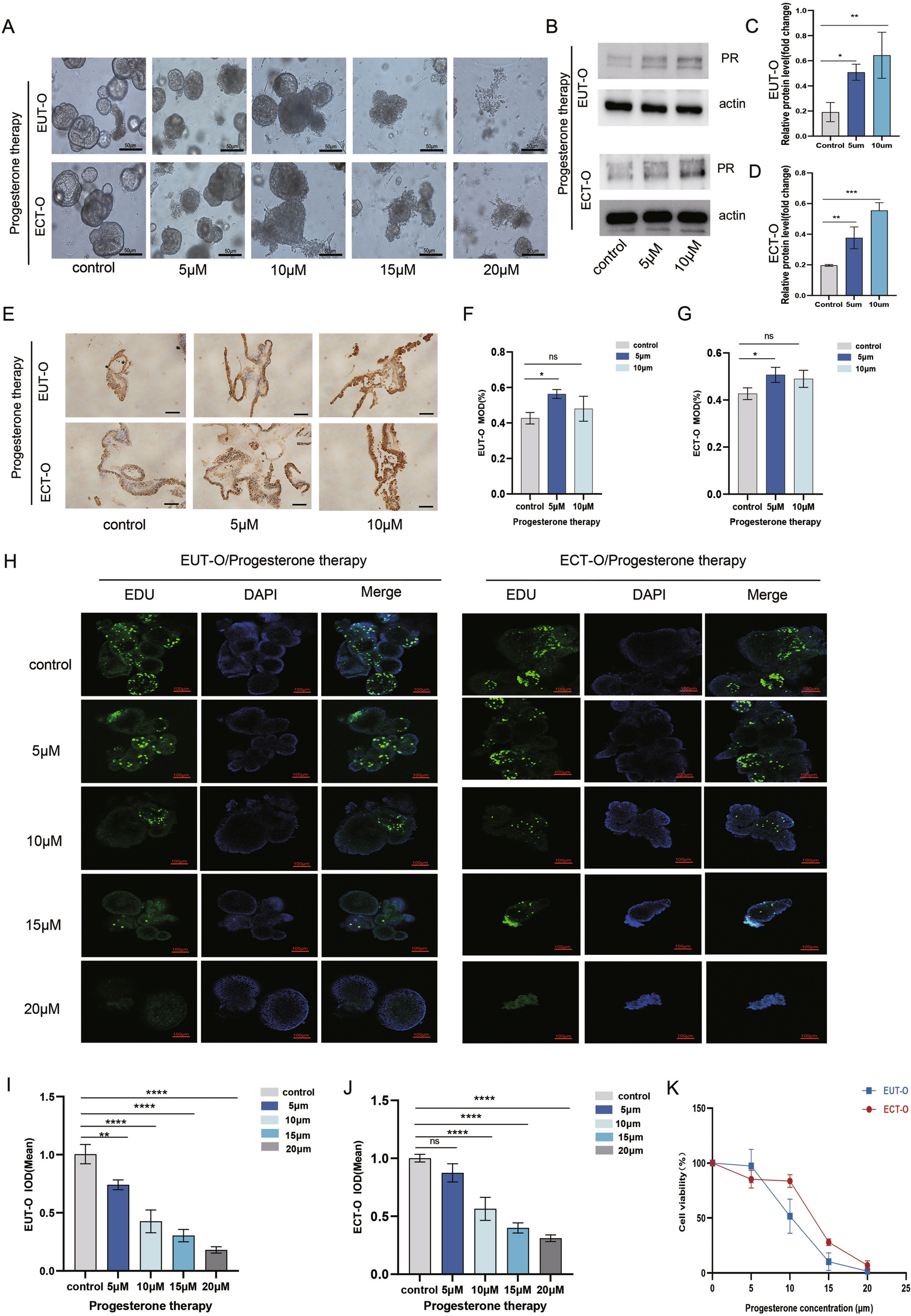
Fig. 6

Morphological and Functional Changes in OE Endometrial Epithelial Organoids under Progesterone Intervention (A) High-magnification microscopy observation of EUT-O and ECT-O growth after 7 days of progesterone intervention (scale: 50 μm).(B) Western blot was used to detect the protein levels of PR in different groups:control , PR(5 μM), PR(10 μM). (C) Western blot was used to detect the protein levels of PR in EUT-O:control , PR(5 μM), PR(10 μM).(D) Western blot was used to detect the protein levels of PR in ECT-O:control , PR(5 μM), PR(10 μM). (E) Estrogen receptor expression in EUT-O and ECT-O under 5–10 μM progesterone intervention (scale: 20 μm) (F) Quantitative analysis of estrogen receptor expression in EUT-O under 5–10 μM progesterone intervention. (G) Quantitative analysis of estrogen receptor expression in ECT-O under 5–10 μM progesterone intervention. (H) Laser confocal images of EDU-labeled proliferating EUT-O and ECT-O under progesterone intervention (scale: 100 μm). (I) Immunofluorescence quantification of EDU-labeled proliferation in EUT-O under progesterone intervention. (J) Immunofluorescence quantification of EDU-labeled proliferation in ECT-O under progesterone intervention. (K) 3D viability assessment of ECT-O under different progesterone concentrations.