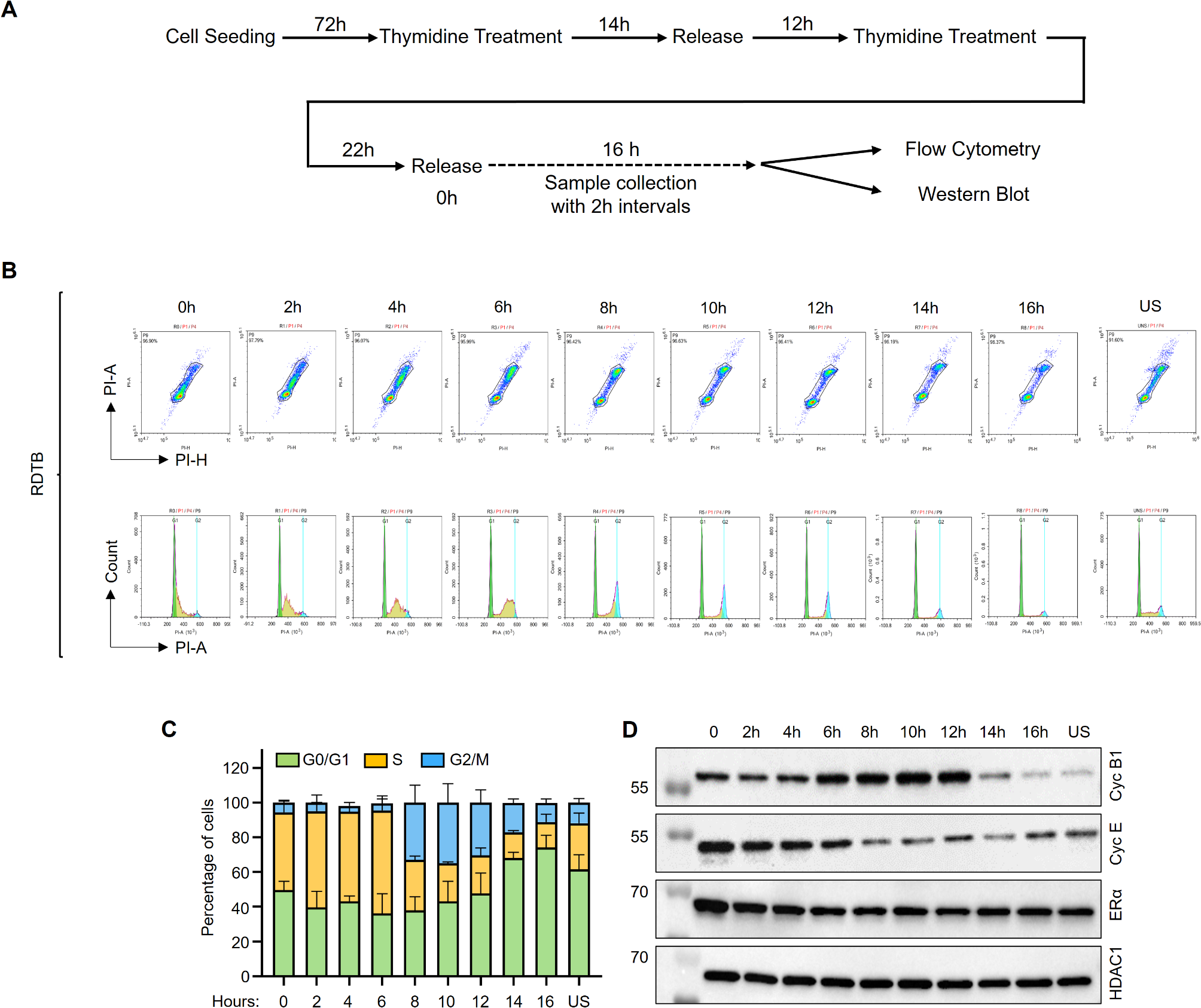
Fig. 2

Cell cycle progression following the release of synchronized MCF7 cells from double thymidine block. (A-D) MCF7 cells maintained in DMEM medium supplemented with 10% FBS were incubated in the same medium containing 2 mM thymidine for 14 h. Cells were then released from thymidine treatment by twice washing the cells with 1x PBS and re-incubating them in DMEM medium containing 10% FBS without thymidine for 12 h. Cells were subsequently washed and incubated with the same medium containing 2 mM thymidine for 22 h. Cells were released from the double thymidine block (RDTB) by freshening the culture medium (0 h). Cells were collected with trypsinization at 2 h intervals for 16 h following release and (B) subjected to flow cytometry analysis (C) with the result of two independent experiments represented with a bar graph. (D) Cells were also prepared for and subjected to WB using antibodies for Cyclin B1 (Cyc B1), Cyclin E (Cyc E), ERα, or HDAC1. Molecular masses in kDa are indicated. In B & D, representative images from the same experiment replicated two independent times are presented. G0/G1, S, and G2/M indicate cell cycle phases. US indicates unsynchronized cells.