Fig. 1
From: MiR-340-5p regulates PD-L1 and predicts pembrolizumab response in extranodal NK/T-cell lymphoma

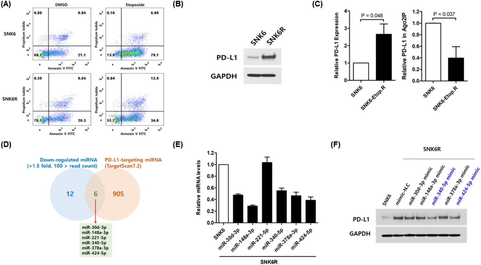
MiR-340-5p and miR-424-5p are upregulated in etoposide -resistant ENKTL cells. (A) SNK6 and etoposide-resistant SNK6(SNK6R) cells were treated with etoposide (2µM) for 72 h, followed by the apoptosis assay. (B) Increased expression of PD-L1 was observed in SNK6R cells. (C) The expression and enrichment of PD-L1 mRNA in Ago2 RIP were assessed by RT-qPCR. (D) Six putative miRNAs were screened by comparing downregulated miRNAs obtained from RNA sequencing with a list of predicted PD-L1-targeting miRNAs. The binding sites between PD-L1 and these miRNAs were predicted by the TargetScan. (E) RT-qPCR analysis verified the decrease in expression levels of candidate miRNAs in SNK6 and SNK6R cells. (F) Western blot analysis of PD-L1 was performed on SNK6 cells transfected with six miRNA mimics (miR-30d-3p, miR-184a-3p, miR-340-5p, miR-378a-3p, and miR-424-5p) and a negative control. Relative expressions were determined using the 2–ΔΔCT method, with U6 as a housekeeping gene for miRNAs, and 18 S rRNA and glyceraldehyde-3-phosphate dehydrogenase (GAPDH) for PD-L1 mRNA. Data represent mean ± SEM (n = 3).