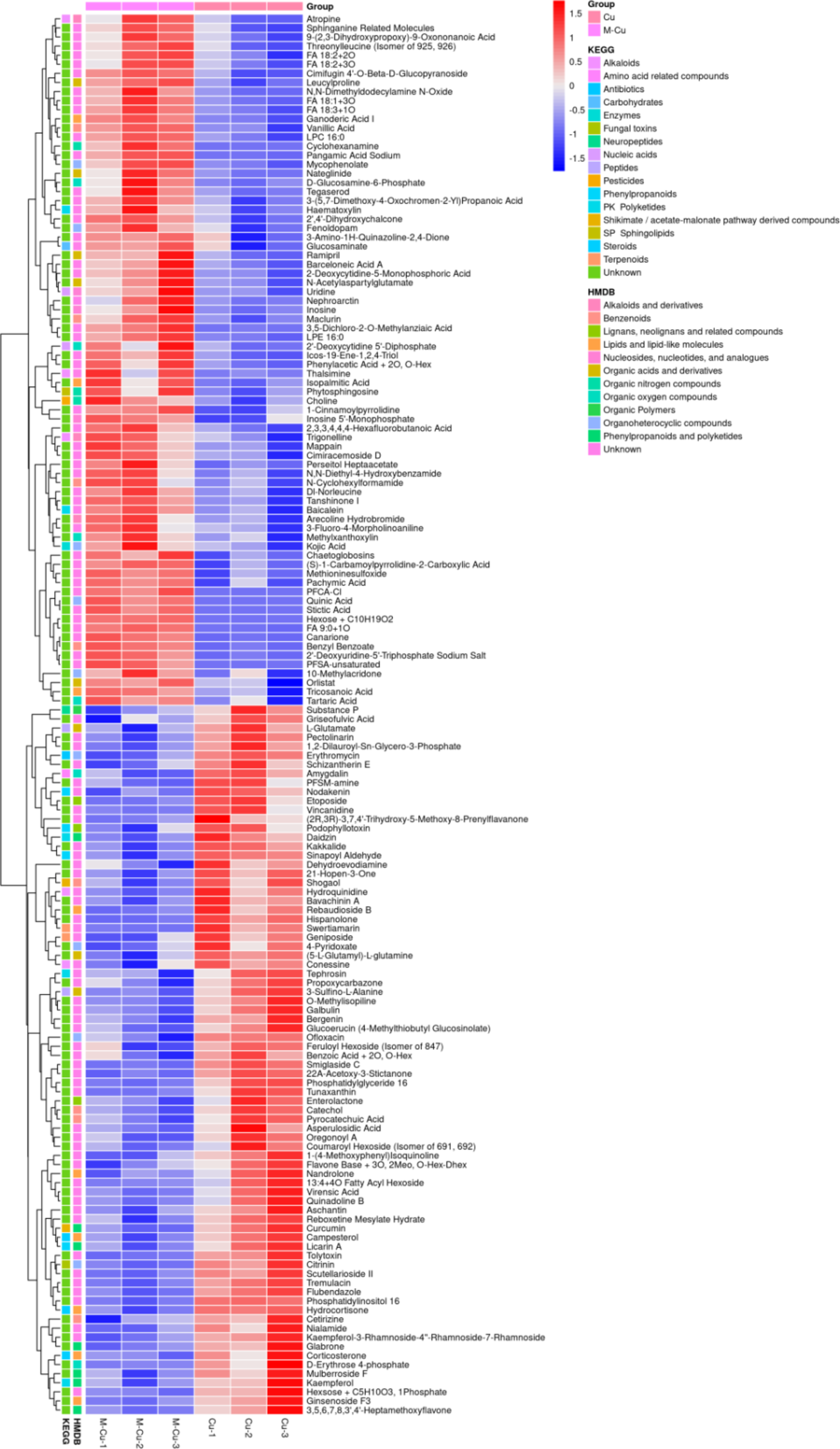
Fig. 6

The overall cluster diagram of the sample. Note: the horizontal direction is the sample name, the vertical direction is the metabolite information, the Group is the grouping, and the different colors are the colors filled with different values obtained by standardizing different relative contents (red represents high content and blue represents low content).