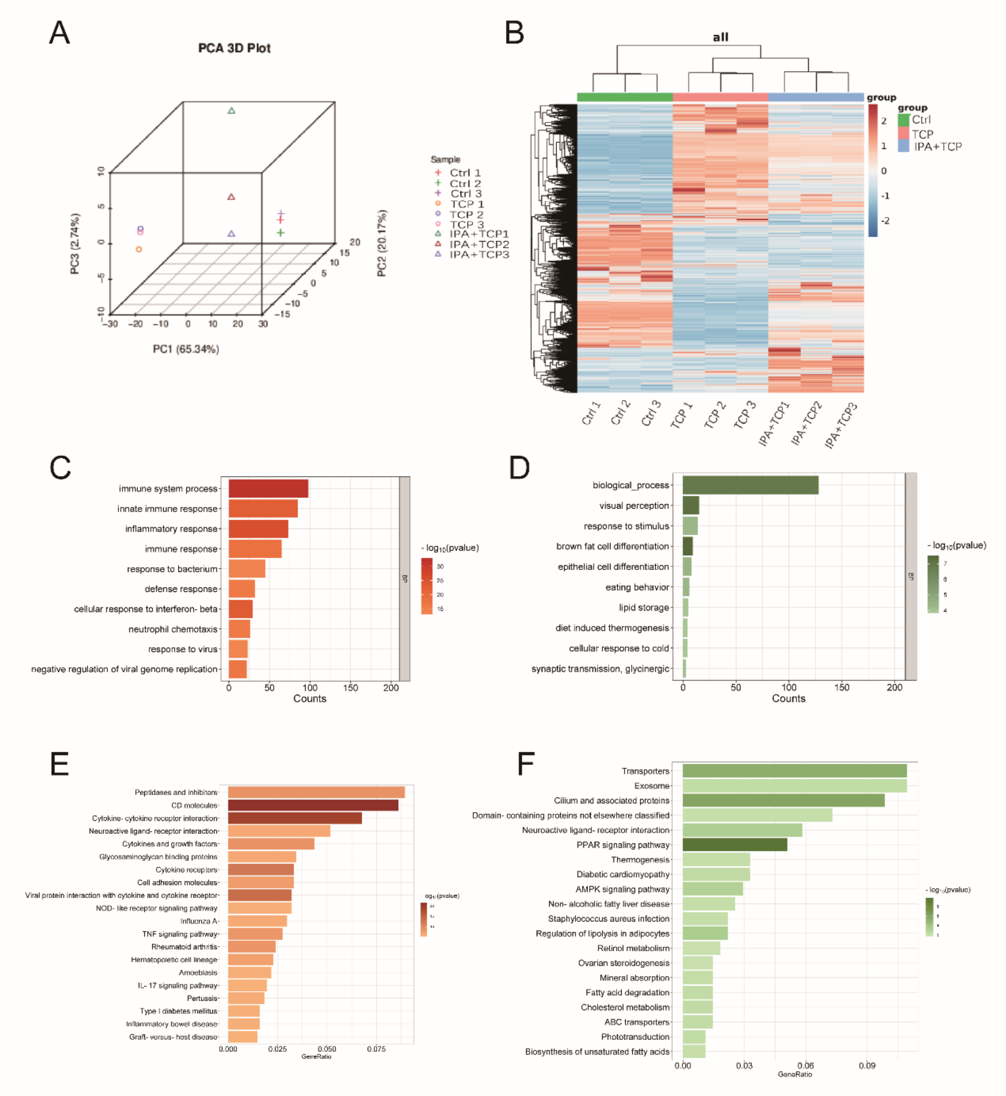
Fig. 7

Gene expression patterns in mice cochlea by RNA-Seq analysis. (A) Three-dimensional (3D) PCA plot showing loadings of PC1, PC2 and PC3, (B) Transcriptomic heatmap indicates gene expressive levels in three groups. (Red/orange colors represent highly expressed genes and blue colors represent down-expressed genes in three groups, (C) Up-regulated genes by GO enrichment analysis, (D) Down-regulated genes by GO enrichment analysis, (E) Up-regulated pathways for KEGG pathway analysis of DEGs, (F) Down-regulated pathways for KEGG pathway analysis of DEGs; PCA employs linear algebraic computational methods to perform dimensionality reduction and extract principal components from tens of thousands of gene variables; the StringTie software package (https://ccb.jhu.edu/software/stringtie/) is suitable for transcript assembly, quantification, and differential expression analysis of RNA - Seq data.