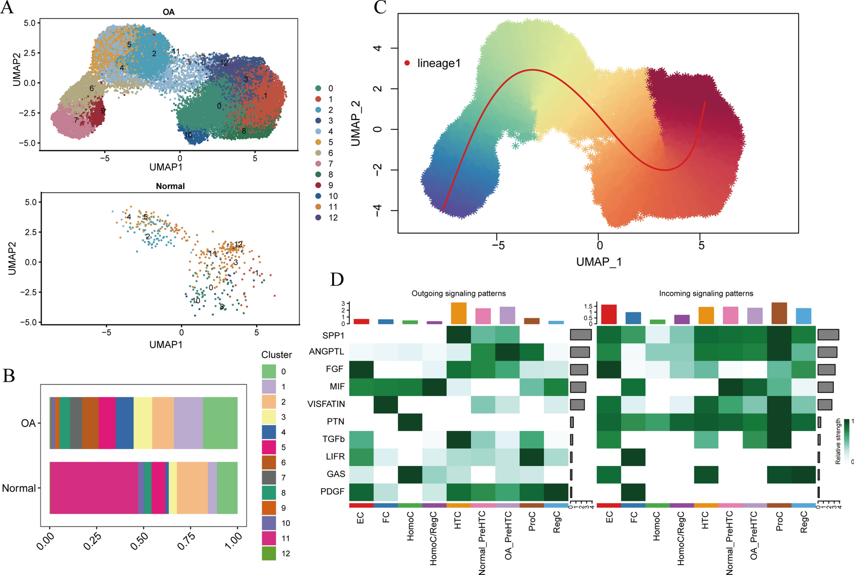
Fig. 3

Classification of pre-HTC cells and pseudo-temporal analysis. (A) UMAP plot of cluster distribution difference between PreHTC in OA and Normal cartilage tissues; (B) Histogram of cluster distribution difference between PreHTC in OA and Normal cartilage tissues; (C) Pseudo-temporal differentiation trajectory map from Normal_PreHTC to OA_PreHTC; (D) Cell communication heatmap from Normal_PreHTC to OA_PreHTC.