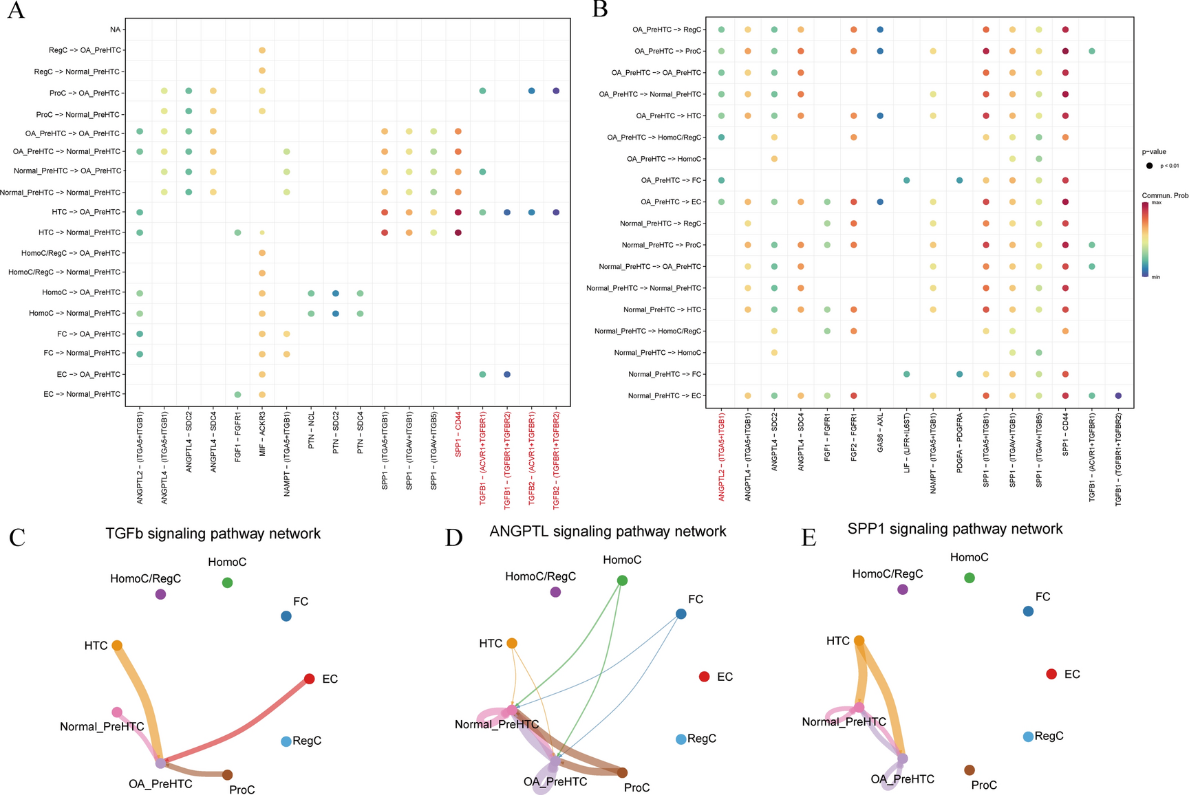
Fig. 4

Cell communication analysis. (A) Cell communication results diagrams for OA_PreHTC and Normal_PreHTC as receptors; (B) Cell communication results diagrams for OA_PreHTC and Normal_PreHTC as ligands; (C) Cell communication network diagram for OA_PreHTC and Normal_PreHTC in the TGF-β signal; (D) Cell communication network diagram for OA_PreHTC and Normal_PreHTC in the ANGPTL signal; (E) Cell communication network diagram for OA_PreHTC and Normal_PreHTC in the SPP1 signal.