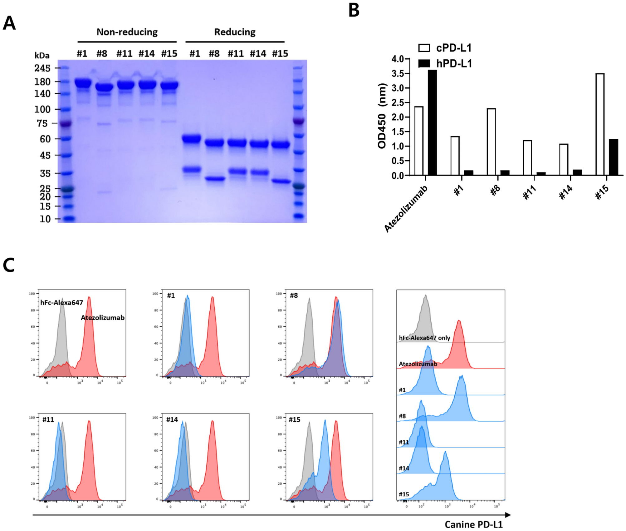
Fig. 3

Conversion to IgG form of selected scFv and function verification. Coomassie blue-stained gel images of purified IgGs. (B) Binding affinity of canine anti-PD-L1 antibodies against canine and human PD-L1 through ELISA. Atezolizumab was used as a positive control. (C) Binding of five canine anti-PD-L1 antibodies with canine cell lines expressing PD-L1 measured by flow cytometry. [Atezolizumab (red line), canine anti-PD-L1 antibodies (blue line), and control antibody (black line)].