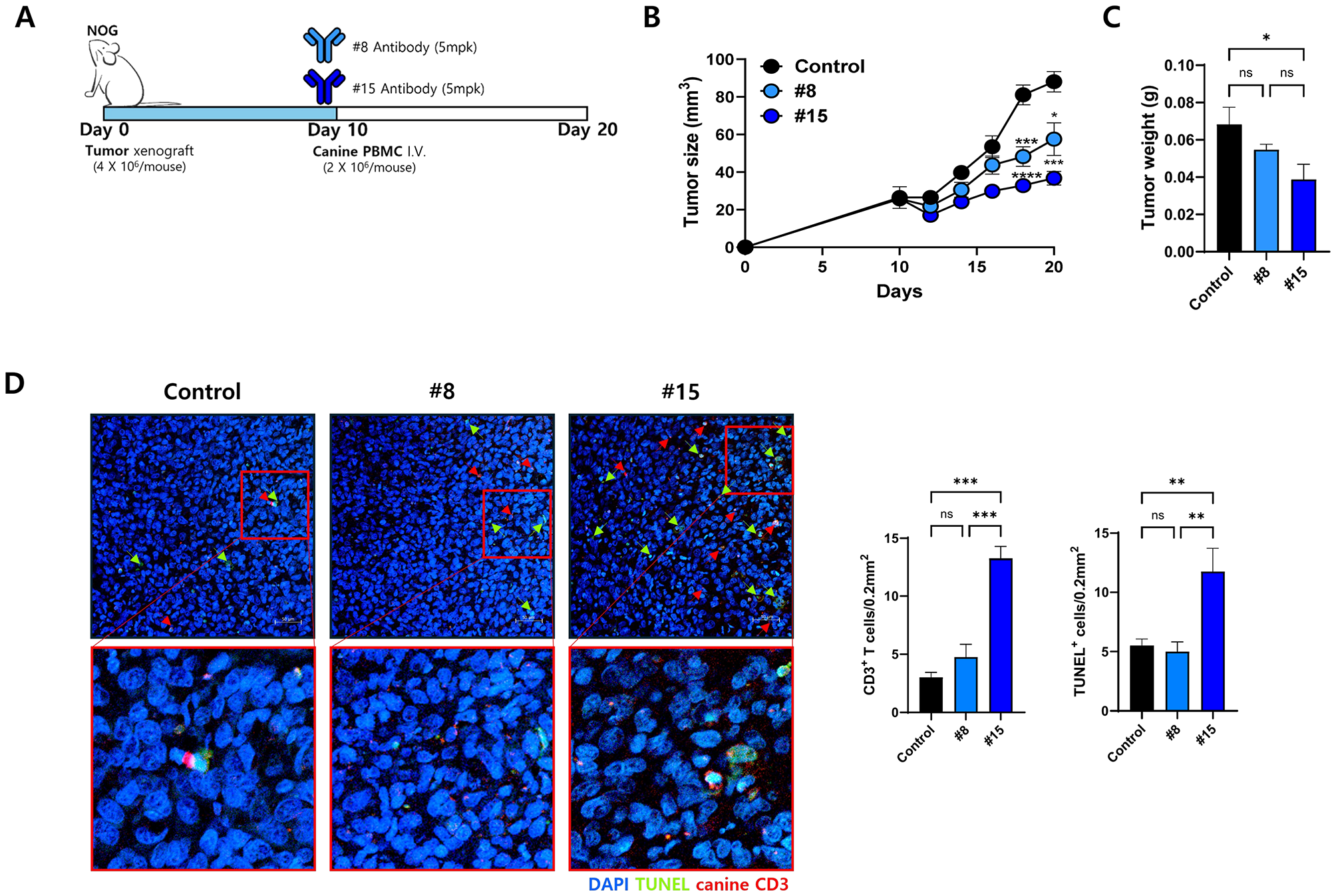
Fig. 5

Antitumor effect of canine PD-L1 antibodies in vivo. (A) Schematic representation of the in vivo experiment. (B) Groups of mice were grafted with D17 (4×106/mouse) into their left flank and monitored for 20 days. Canine PBMC were injected intravenously after 10 days of tumor injection (2×106/mouse). #8 or #15 antibody were injected intraperitoneal with the concentration of 1 mg/mL. The tumor growth in mice treated with #8 or #15 antibody. *p < 0.05, ***p < 0.001, and ****p < 0.0001 (one-way ANOVA; n = 5 per group). (C) Tumor mass of mice. ns, not significant and *p < 0.05 (one-way ANOVA; n = 5 per group). These data are representative of three independent experiments. (D) Representative immunofluorescence images of tumors from mice treated with PBMC and canine anti-PD-L1 #8 or #15 antibody. DAPI (blue), TUNEL (green), and canine CD3 (red).