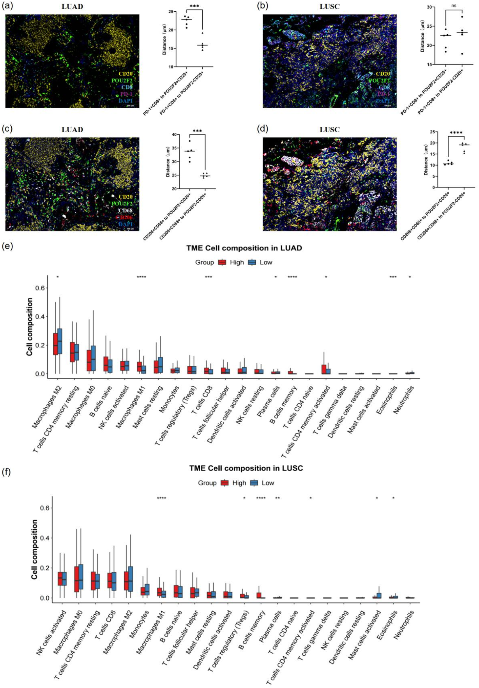
Fig. 3
From: POU2F2+ B cells enhance antitumor immunity and predict better survival in non small cell lung cancer

POU2F2+B cells were associated with better immune infiltration in NSCLC. (a,b) mIHC staining and spatial distance calculations for CD20, POU2F2, CD8, and PD-1 in LUAD (a) and LUSC (b). (c,d) mIHC staining and spatial distance calculations for CD20, POU2F2, CD68, and CD206 in LUAD (c) and LUSC (d). (e,f) The relationship between POU2F2+ B cell score and immune cell infiltration in TCGA-LUAD (e) and TCGA-LUSC (f). ns not significant, *P < 0.05; **P < 0.01; ***P < 0.001; ****P < 0.0001.