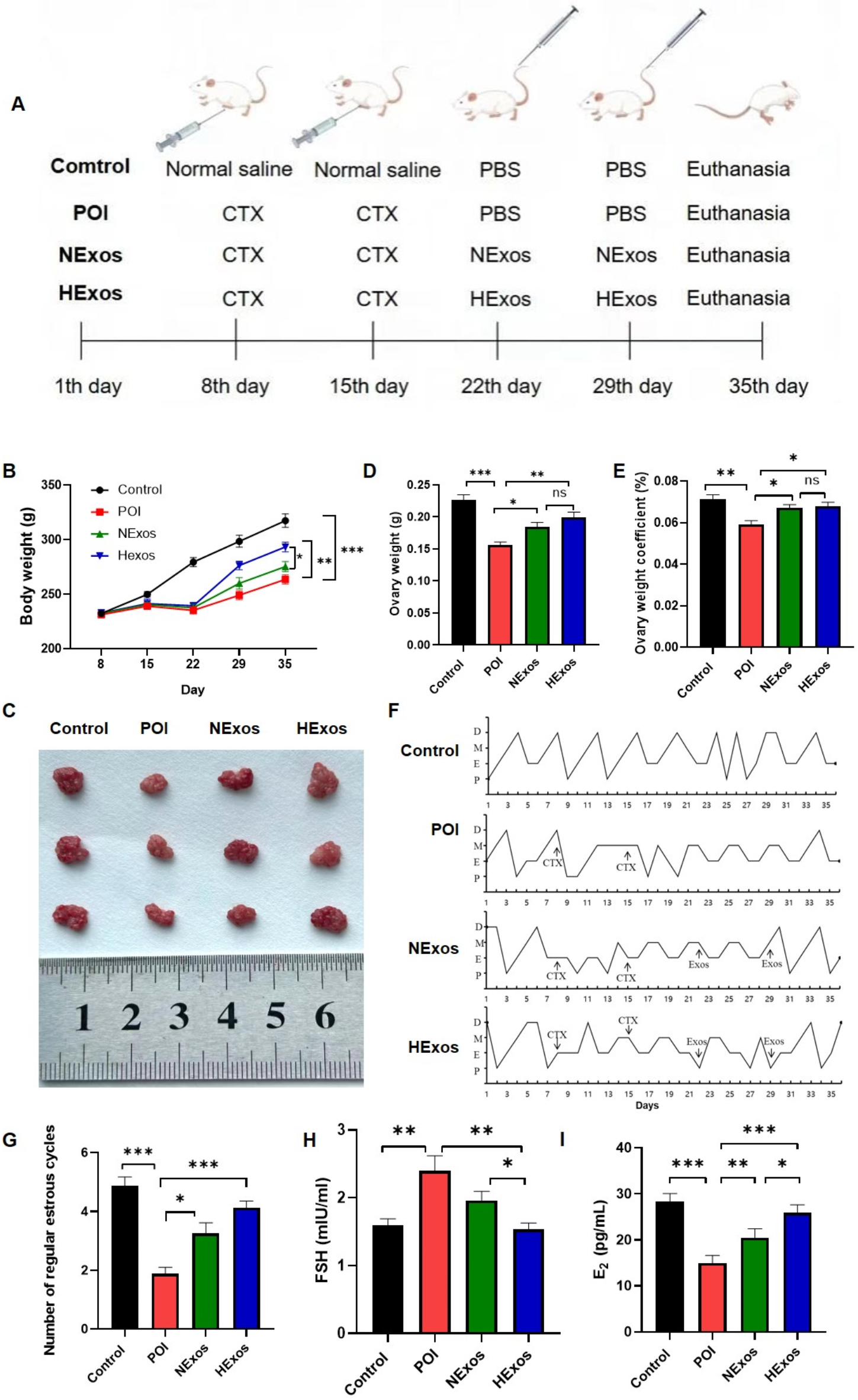
Fig. 3

HExos improves body weight and ovarian function more effectively than NExos in POI rats. (A) Treatment procedure of POI using hucMSCs. (B) Changes in the weight of all groups of rats. (C) Ovary size of rats in different groups. (D) Ovary weight changes in all groups of rats. (E) Ovary weight coefficient of all groups of rats. (F) Clear cycle curves of rats in different groups. (G) Each group of rats contained complete clearance cycles. Serum FSH (H) and E2 (I) levels of rats in different groups. Three distinct experiments were evaluated via Student’s t-test, with error bars illustrated as means ± SEM (*p < 0.05, **p < 0.01, ***p < 0.001).