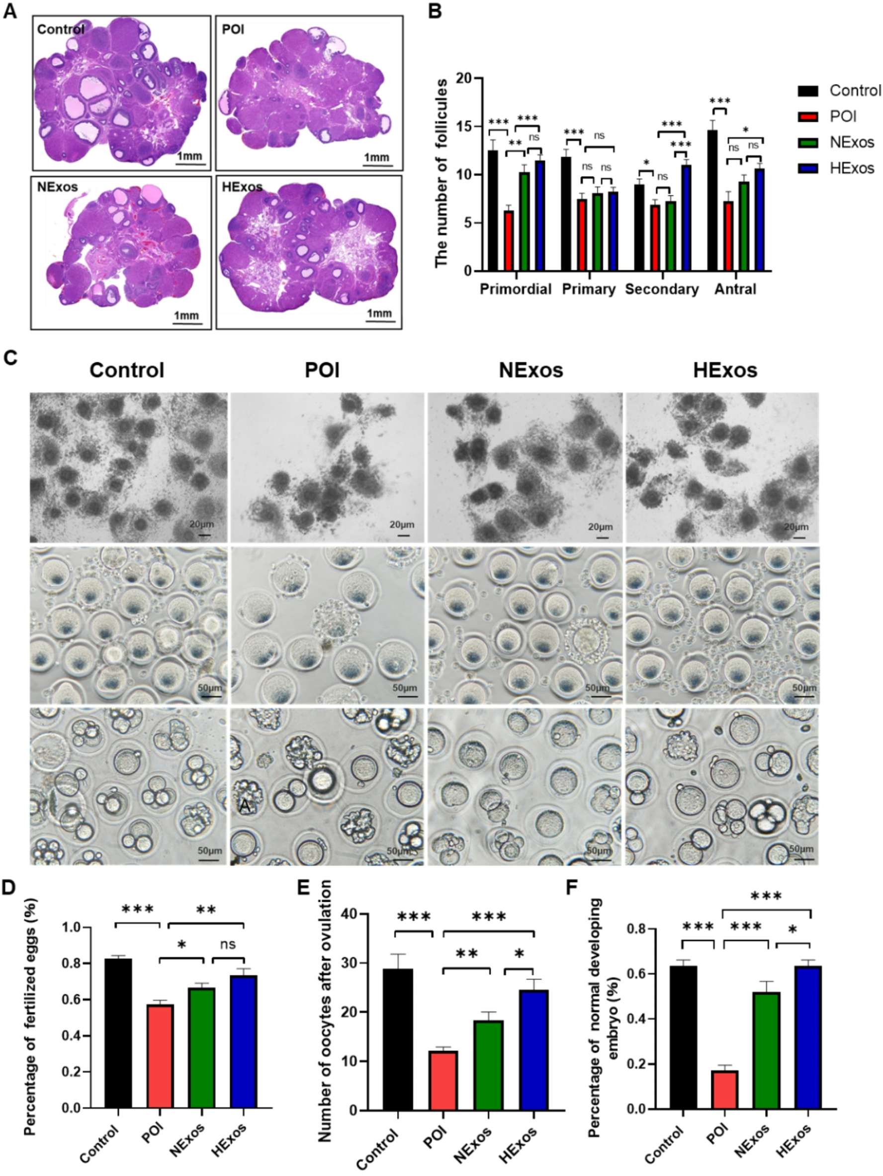
Fig. 4

HExos improved ovarian morphology and follicular development than NExos in POI rats. (A) Histopathological images of ovarian tissue sections via H&E staining (Scale bar = 1 mm). (B) Quantification of the ovarian follicle at different stages of development. (C) Bright-field images of in vitro embryo development. From top to bottom and left to right: cumulus-oocyte complexes, fertilized eggs with the second polar body, normally developing embryo. (D) Number of oocytes per group after superovulation. After IVF, the percentage of fertilization with two cells (E) and a normal developing embryo (F). Three distinct experiments were evaluated via Student’s t-test, with error bars illustrated as means ± SEM (*p < 0.05, **p < 0.01, ***p < 0.001).