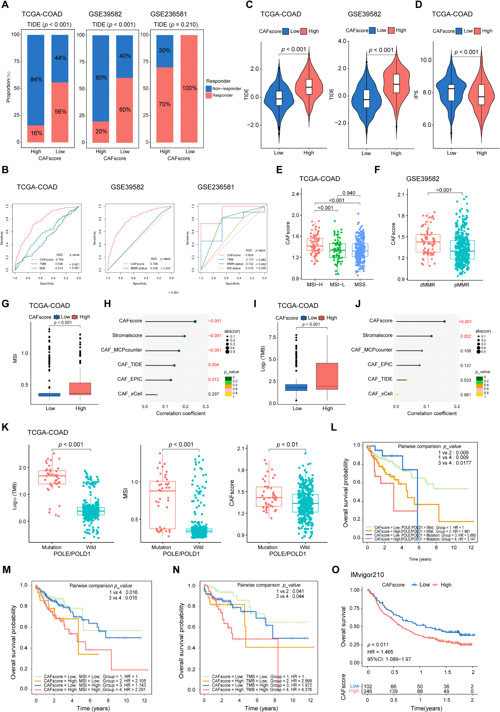
Fig. 4

Relationship of CAFscore with ICB-related biomarkers and therapeutic efficacy. (A) The bar plot showed the proportion of responder within the high and low CAFscore subgroups. (B) ROC curves of the CAFscore in predicting ICB responses. (C,D) The violin diagram displayed the TIDE score and IPS in the high and low CAFscore subgroups. (E,F) The bar plot displayed the CAFscore in different MS and MMR states. (G,I) MSI and TMB values were shown in two CAFscore subgroups. (H,J) Comparison of correlation analysis of MSI and TMB with different CAF infiltration scores. The red font on behalf of p < 0.05. (K) TMB, MSI, and CAFscore values were compared between POLE/POLD1 mutated and wild-type patients. (L–N) Survival curve analysis revealed different prognoses among the subgroups in TCGA-COAD cohort. (O) The Kaplan-Meier curve showed that the high CAFscore subgroup had poor outcomes in the IMvigor210 cohort. MS mismatch state, MMR mismatch repair.