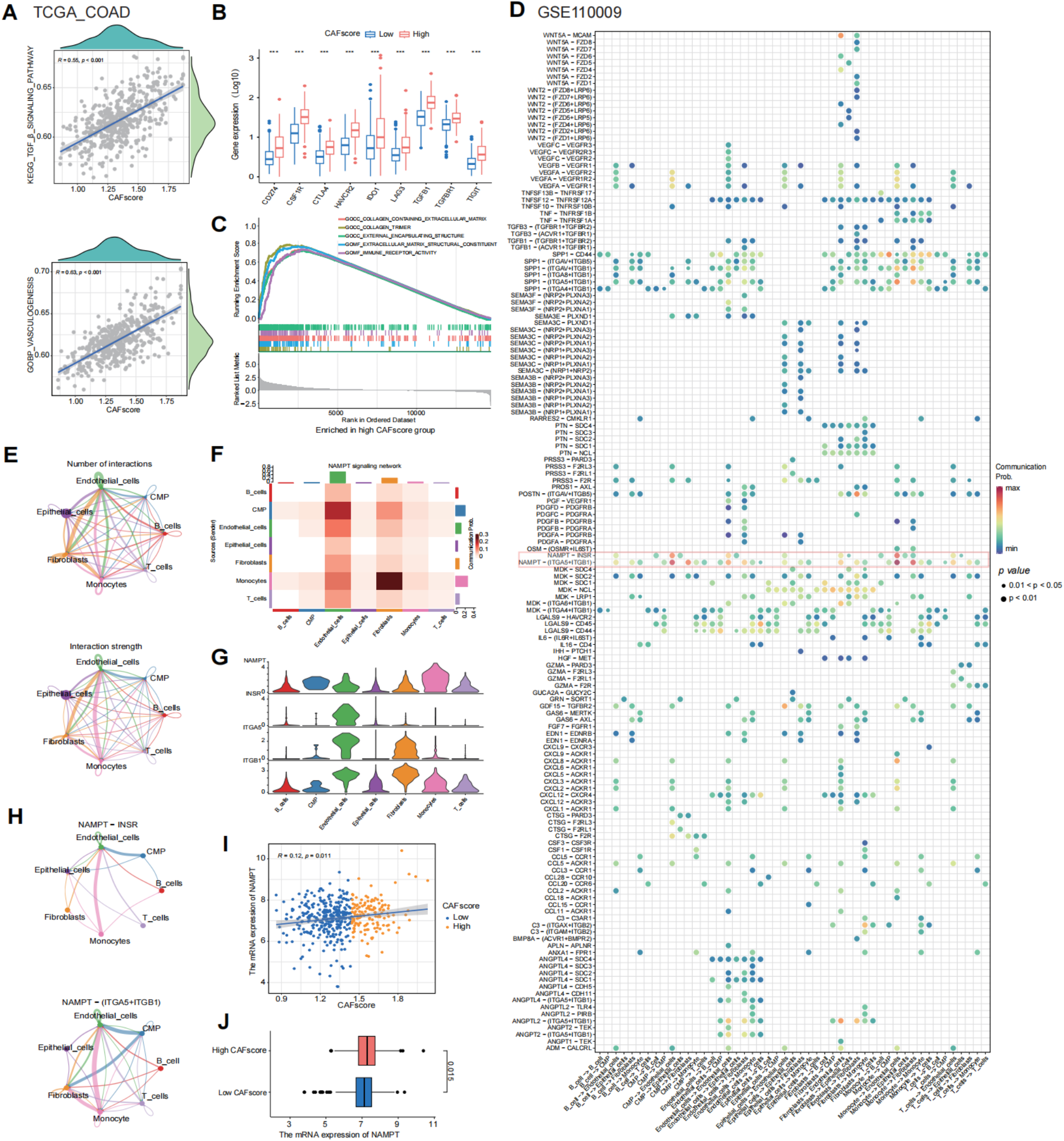
Fig. 5

The enrichment analysis of the CAFscore explored the mechanisms of immune evasion in colon cancer. (A) The correlation analysis of the TGF-β signaling pathway and vasculogenesis with CAFscore in the TCGA-COAD cohorts. (B) The bar plot showed the mRNA expression levels of nine immunosuppressive genes in high and low CAFscore groups of TCGA-COAD cohorts. (C) GO enrichment analysis was conducted for the high CAFscore subgroup. (D) Ligand-receptor pair interactions were analyzed using sc-RNA seq data from GSE110009. The x-axis denoted the interacting cell types, while the y-axis represented the ligand-receptor pairs. A higher intensity in red in the circle indicated a higher probability of communication. (E) The ligand-receptor networks of 7 types of cells, with line thickness representing both the number (top) and strength (bottom) of interactions. (F–G) Heatmap and violin plot illustrated the interactions within the NAMPT signaling network, focusing on the expression levels of ligand receptors. (H) The networks delineated the direction of interaction of the NAMPT pathway network. (I) Correlation analysis between CAFscore and NAMPT mRNA expression in TCGA-COAD. (J) The bar plot showed differential expression of NAMPT between the two groups.