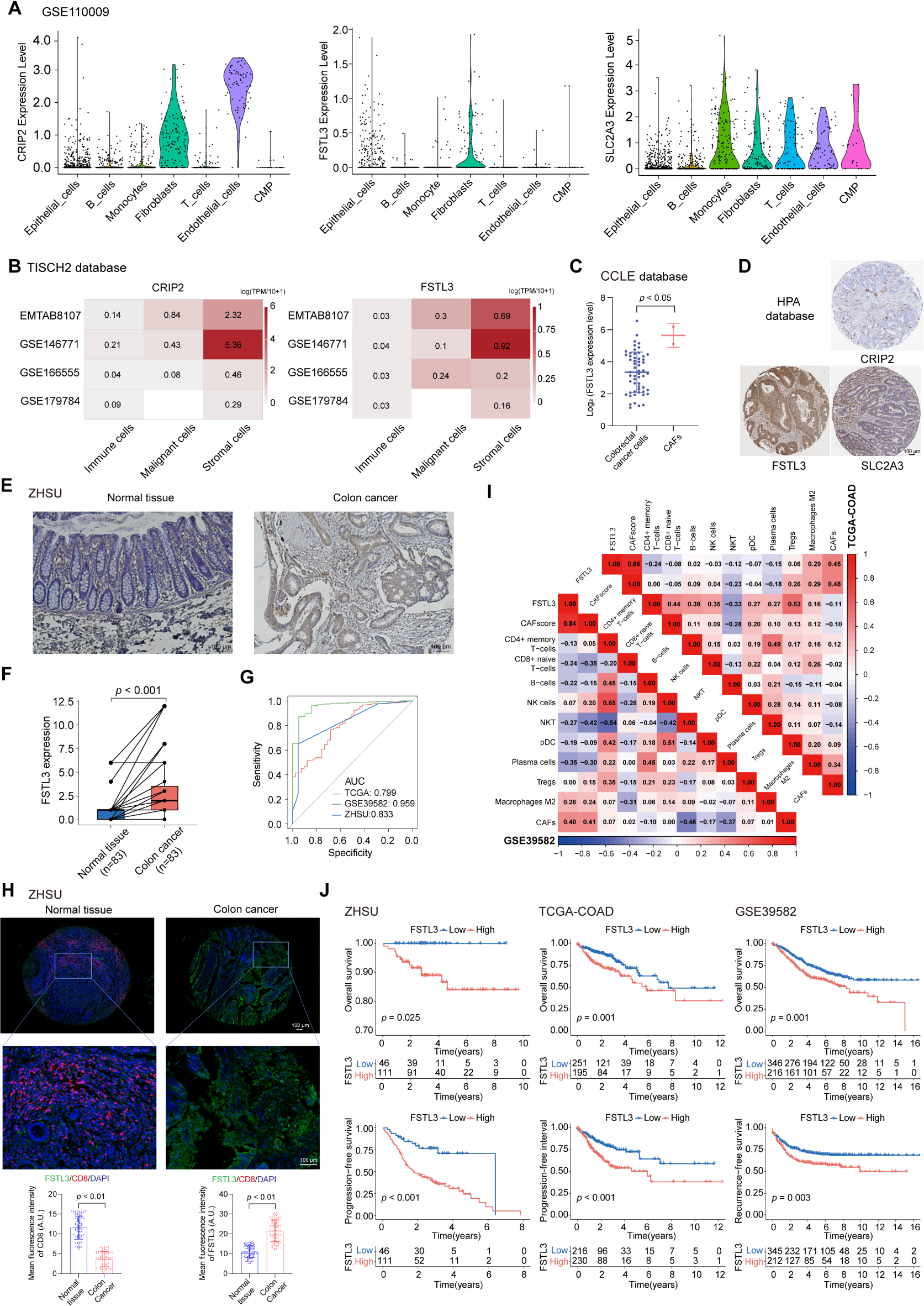
Fig. 8

Multidimensional validation of model genes. (A) Violin plot showed that the expression of three genes in the different cell types of GSE110009. (B) The heatmap displayed the expression of CRIP2 and FSTL3 in four different scRNA-seq cohorts from Tumor immune single-cell hub 2 (TISCH2) database. (C) The mRNA expression of FSTL3 in colorectal cancer cells (n = 56) and CAFs (n = 2) based on the CCLE database. (D) Protein expression of these three genes in colon cancer from HPA database. (E,F) IHC images and boxplots of matched colon cancer and paracancerous tissue samples were illustrated (n = 83). (G) ROC curves for the diagnosis of FSTL3 in the ZHSU, TCGA, and GSE39582 cohorts. (H) The expression of CD8 and FSTL3 were showed in the representative IF staining images of matched colon cancer and paracancerous tissue samples. (I) The heatmap visualized the correlation between FSTL3 expression levels and the infiltration of immune cells, as determined by the xCell algorithm. The numbers within the boxes represented the correlation coefficients. A deeper red color indicated a stronger positive correlation, while a deeper blue color reflected a stronger negative correlation. (J) Survival curves of the three cohorts based on FSTL3 expression.