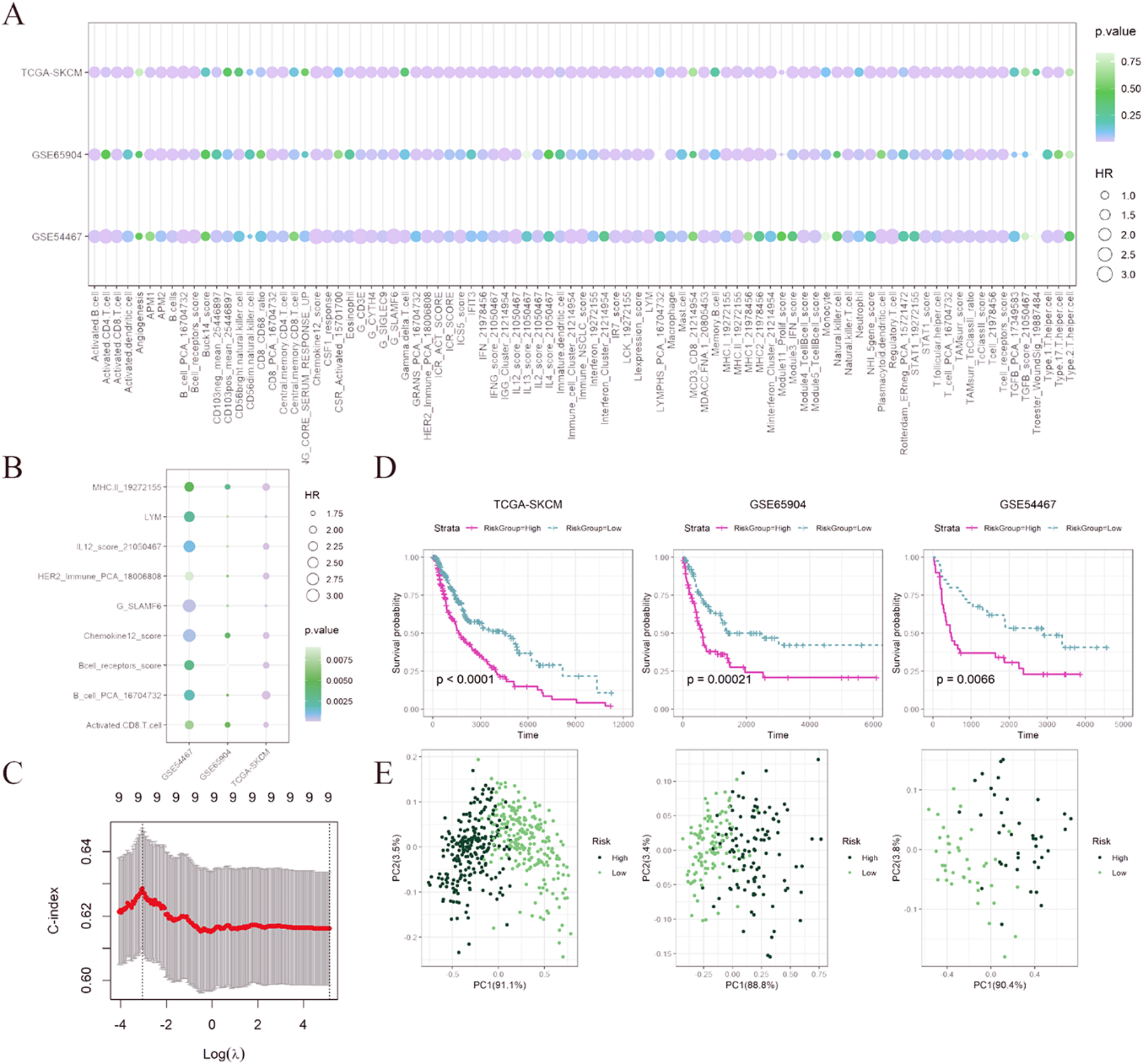
Fig. 1

Analysis and construction of immune feature-based prognostic risk model. (A) Univariate Cox regression analysis of immune features. Each column represents an immune feature, and each row represents an independent melanoma transcriptome dataset. The size of the dots indicates the hazard ratio from the meta-analysis, while the color represents the significance level (p-value). (B-E) Construction of the immune feature-associated prognostic risk model. (B) Univariate Cox regression analysis identified 9 immune features significantly associated with higher risk in melanoma across all datasets. (C) Selection of the optimal λ value in the Lasso-Cox regression model for risk calculation. (D) Kaplan-Meier survival curves stratifying patients into high- and low-risk groups based on the median risk score, demonstrating significantly poorer prognosis in the high-risk group. (E) Two-dimensional principal component analysis (2D-PCA) scatter plot illustrating clear separation between high- and low-risk groups.