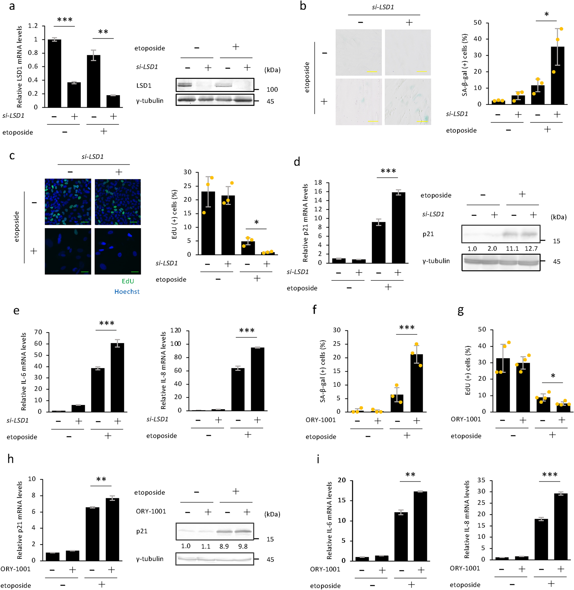
Fig. 1

LSD1 inhibition promotes DNA damage-induced senescence in U2OS cells. (a) U2OS cells transfected with siRNA for LSD1 and treated with 2 µM etoposide for 7 days were subjected to qPCR (left panel) and immunoblot analysis (right panel). (b, c) LSD1-depleted U2OS cells treated with 2 µM etoposide for 7 days were subjected to SA-β-gal (b) and EdU (c) assays. Representative microscopic images (b and c, left panels) and the percentage of SA-β-gal positive cells (b, right panel) and EdU positive cells (c, right panel) are shown. Bars, 50 µm. (d) Gene expression of p21 in LSD1-depleted U2OS cells treated with 2 µM etoposide for 6 days was examined by qPCR (left panel) and immunoblot analysis (right panel). (e) Gene expression of IL-6 (left panel) and IL-8 (right panel) in LSD1-depleted U2OS cells treated with 2 µM etoposide for 7 days was examined by qPCR. (f, g) U2OS cells treated with 100 nM ORY-1001, a selective irreversible LSD1 inhibitor, and 2 µM etoposide for 7 days were subjected to SA-β-gal (f) and EdU (g) assays. Representative microscopic images are shown as Fig. S2a,b. (h) Gene expression of p21 in U2OS cells treated with 100 nM ORY-1001 and 2 µM etoposide for 5 days was examined by qPCR (left panel) and immunoblot analysis (right panel). (i) Gene expression of IL-6 (left panel) and IL-8 (right panel) in U2OS cells treated with 100 nM ORY-1001 and 2 µM etoposide for 6 days was examined by qPCR. (a, d, e, h, i) qPCR and immunoblot data are representative of three independent experiments and values are shown as mean ± s.e.m. Protein levels relative to γ-tubulin levels were quantified using NIH ImageJ software. Original blots are presented in Supplementary Information. (b, c, f) Data are mean ± s.d. (n = 3 independent cultures). (g) Data are mean ± s.d. (n = 4 independent cultures). Statistical significance is shown using Student’s t-test analysis; *p < 0.05; **p < 0.01; ***p < 0.005.