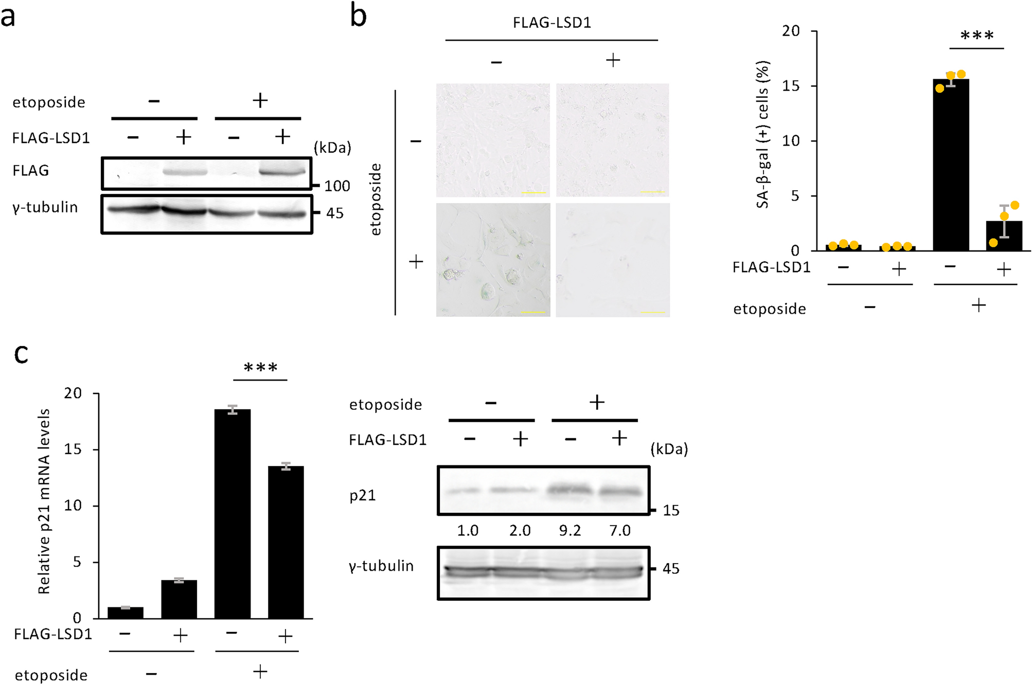
Fig. 2

Overexpression of LSD1 suppresses cellular senescence. (a) U2OS cells transfected with p3XFLAG-LSD1 were subjected to immunoblot analysis. Original blots are presented in Supplementary Information. (b) LSD1-overexpressing U2OS cells treated with 2 µM etoposide for 7 days were subjected to SA-β-gal assays. Representative microscopic images (left panel) and the percentage of SA-β-gal positive cells (right panel) are shown. Data are mean ± s.d. (n = 3 independent cultures). Bars, 50 µm. (c) Gene expression of p21 in LSD1-overexpressing U2OS cells treated with 2 µM etoposide for 5 days were subjected to qPCR (left panel) and immunoblot analysis (right panel). Protein levels relative to γ-tubulin levels were quantified using NIH ImageJ software. Original blots are presented in Supplementary Information. qPCR and immunoblot data are representative of two independent experiments and values are shown as mean ± s.e.m. Statistical significance is shown using Student’s t-test analysis; ***p < 0.005.