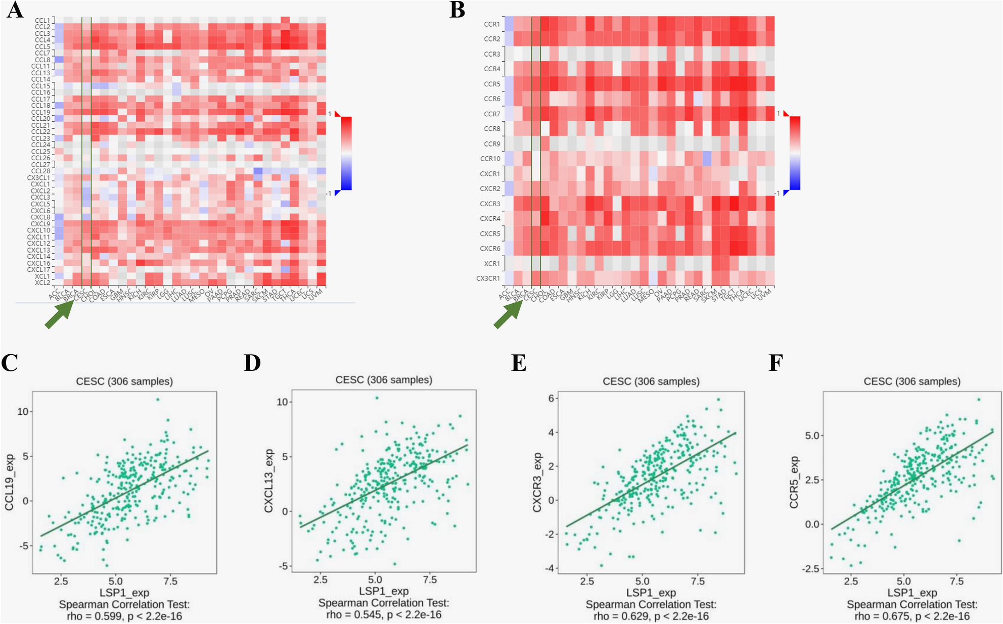
Fig. 7

Heatmaps produced by TISIDB analysis showing LSP1 expression in association with immunochemokines (A) and chemokine receptors (B). The correlations between LSP1 and the abundance of CCL19 (C), CXCL13 (D), CXCR3 (E) and CCR5 (F) are highlighted.