Fig. 7
From: Dapagliflozin inhibits ferroptosis and ameliorates renal fibrosis in diabetic C57BL/6J mice

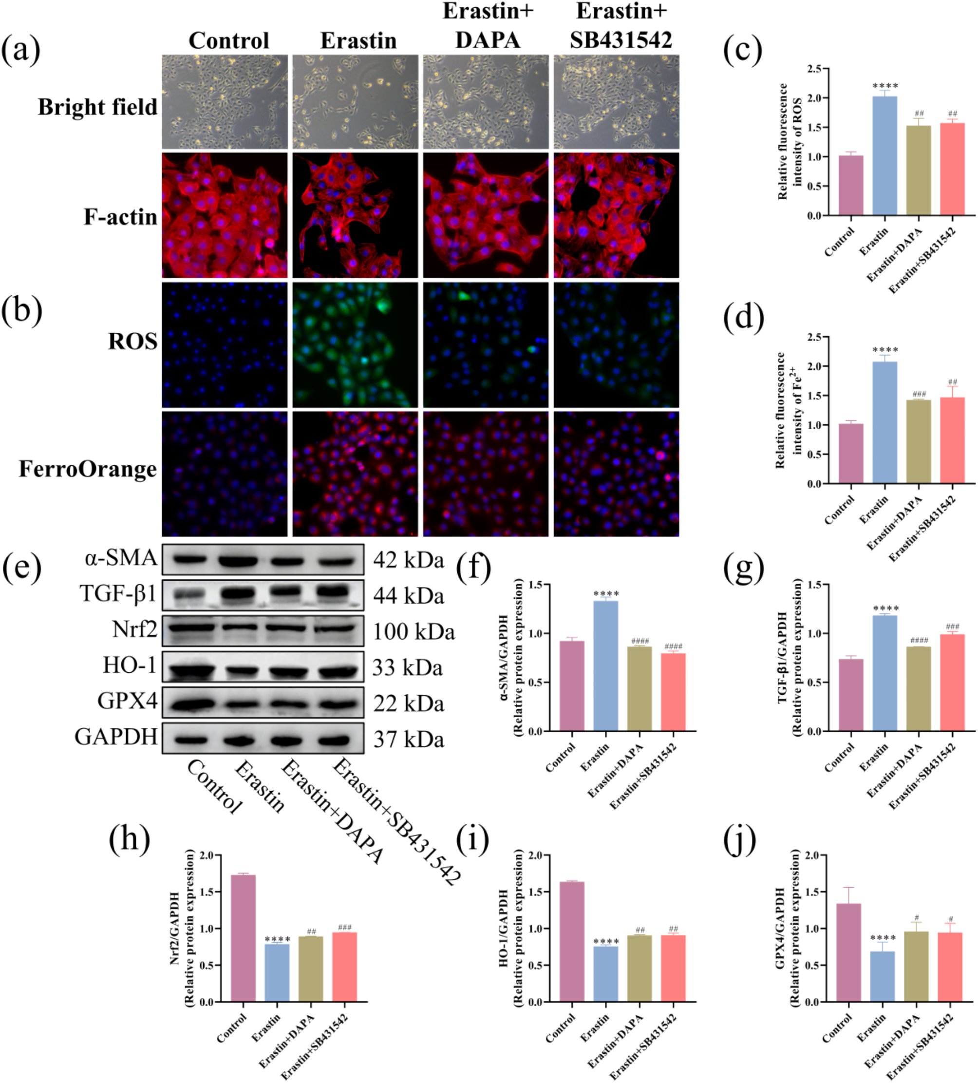
The effects of DAPA on fibrosis, oxidative stress, and ferroptosis in Erastin-treated HK-2 cells. (a) Morphological changes and F-actin of HK-2 cells treated with Erastin. (b) ROS and Fe2+ levels of HK-2 cells treated with Erastin. (c) Semi-quantitative analysis of ROS levels of HK-2 cells treated with Erastin. (d) Semi-quantitative analysis of Fe2+ levels of HK-2 cells treated with Erastin. (e) The protein levels of α-SMA, TGF-β1, Nrf2, HO-1 and GPX4 in Erastin-treated HK-2 cells were measured by Western blot. (f) The WB analysis of α-SMA/GAPDH. (g) The WB analysis of TGF-β1/GAPDH. (h) The WB analysis of Nrf2/GAPDH. (i) The WB analysis of HO-1/GAPDH. (j) The WB analysis of GPX4/GAPDH. (*p < 0.05, **p < 0.01, ***p < 0.001, ****p < 0.0001, #p < 0.05, ##p < 0.01, ###p < 0.001, ####p < 0.0001).