Fig. 3
From: BRD4 as the key lactylation related gene in heart failure identified through bioinformatics analysis

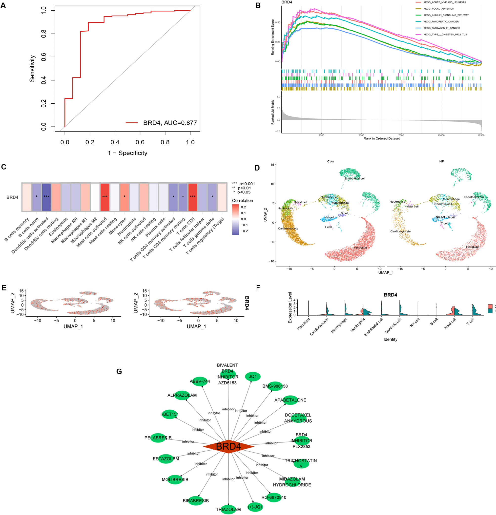
Identification of BRD4 as the key gene and its association with HF pathways and immune cell infiltration. (A) The ROC curve analysis showing that the BRD4 gene has an Area Under the Curve score of 0.877, indicating high diagnostic accuracy and reliability in HF. (B) The GSEA indicating that BRD4 is closely associated with pathways such as focal adhesion, pathways in cancer, and the acute insulin signaling pathway. (C) Correlation analysis of BRD4 expression levels with immune cell activation, demonstrating a positive correlation with mast cell activation and T cells CD8, and a negative correlation with dendritic cell activation and T cells CD4 activation (P < 0.05 for all). (D) Ten cell types were identified using the top 10 subtype-specific DEGs: B cells, cardiomyocytes, dendritic cells, endothelial cells, fibroblasts, macrophages, mast cells, neutrophils, NK cells, and T cells. (E-F) BRD4 was highly expressed in cardiomyocytes, macrophages, neutrophils, dendritic cells, T cells, and mast cells. In the HF group, BRD4 expression was significantly increased in cardiomyocytes, dendritic cells, and T cells compared to the control group. (G) 19 potential drugs targeting BRD4 were predicted through DGIdb database.