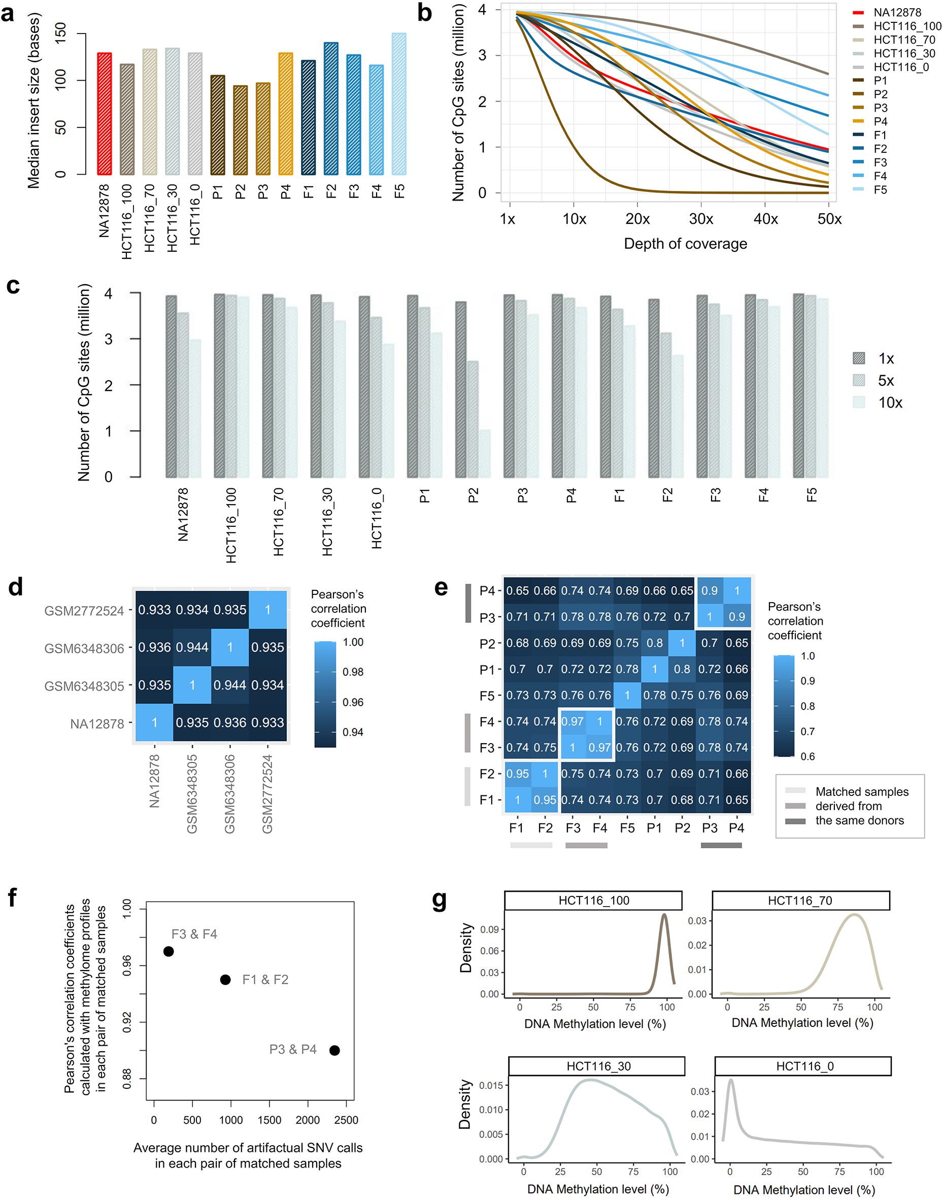
Fig. 4

Evaluation of methylome sequencing protocol. (a) Median insert size calculated from uniquely aligned properly paired reads (mapping quality ≥ 20). (b) Number of detected CpG sites according to depth of coverage. (c) Number of CpG sites detected at 1x, 5x, and 10x. (d) Pairwise Pearson’s correlation coefficients cacluated with methylation values on strand-specific 60,187 autosomal CpG sites commonly detected in current and three public datasets (depth ≥ 10). (e) Pairwise Pearson’s correlation coefficients calculated with 300,904 autosomal CpG sites commonly detected in nine pediatric brain cancer samples (depth ≥ 10) after excluding the CpG sites where primary somatic SNV calls were observed. (f) Inverse correlation between Pearson’s correlation coefficients calculated with methylome profiles and average number of artifactual variants in three pairs of matched samples. (g) Distibution of methylation levels in four reference HCT116 gDNA samples with 100%, 70%, 30%, and 0% methylation proportion (depth ≥ 10).