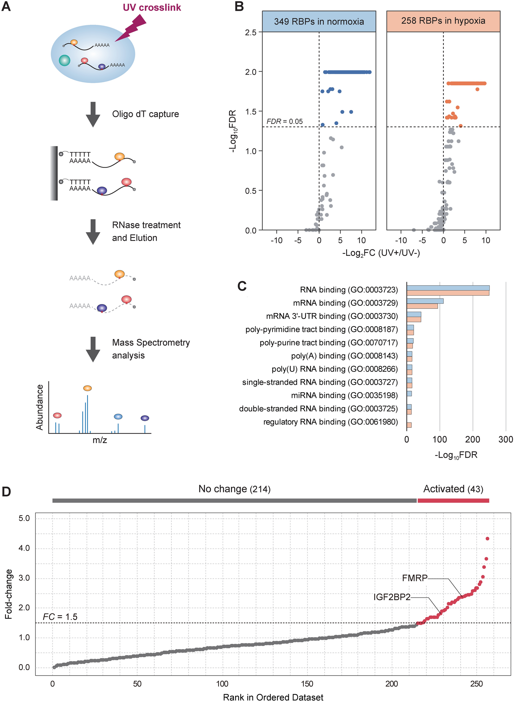
Fig. 4

Landscape of RBP–mRNA binding under normoxic and hypoxic conditions. (A) Scheme of eRIC-MS. HCT cells cultured under normoxic or hypoxic conditions are exposed to UV light to crosslink RNAs and RBPs. Cells are lysed under denaturing conditions, and poly(A)-tailed RNAs crosslinked with their binding proteins are captured using oligo(dT) probes. Proteins bound to poly(A)-tailed RNAs are eluted by RNase, followed by MS analysis. (B) Identification of proteins reliably binding to poly(A)-tailed RNAs. The x- and y-axes in each panel indicate log-fold change and log-FDR, respectively. Blue and orange dots indicate proteins significantly enriched in samples with UV crosslinking compared with proteins in samples without UV (FDR < 0.05) in normoxic and chronic hypoxic conditions, respectively. (C) Representative molecular functions involved in RNA binding that were significantly enriched for proteins binding to poly(A)-tailed RNAs. (D) Distribution of fold change in yield of proteins bound to poly(A)-tailed RNAs from cells under hypoxic conditions compared with yield of those from cells under normoxic conditions. Proteins sorted according to fold changes. Gray and red dots indicate proteins with < 1.5-fold change (no change) and > 1.5-fold change (activated), respectively.