Fig. 6
From: Construction of ubiquitination-related risk model for predicting prognosis in lung adenocarcinoma

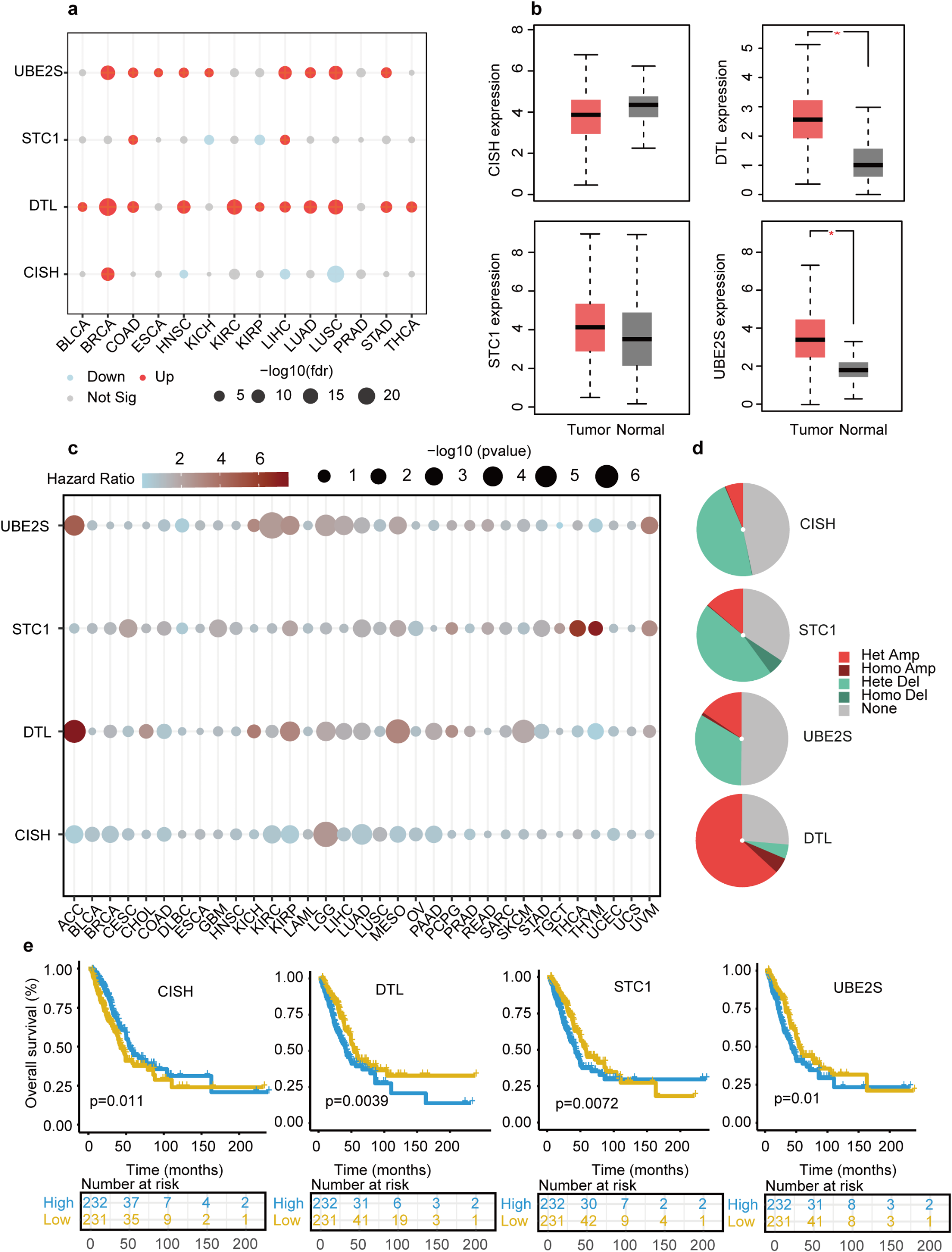
Expression, survival and CNV frequency profiles of 4 URGs in multiple cancers. (a) Expression profiles of 4 URGs between normal and tumor samples in multiple cancers. (b) Expression profiles of 4 URGs between normal and tumor samples in TCGA-LUAD cohorts using GEPIA2. (c) The survival profiles of 4 URGs between tumor and normal samples in multiple cancers. (d) CNV profiles of 4 URGs in TCGA-LUAD cohort. (e) OS KM curves of 4 URGs in TCGA-LUAD cohort.