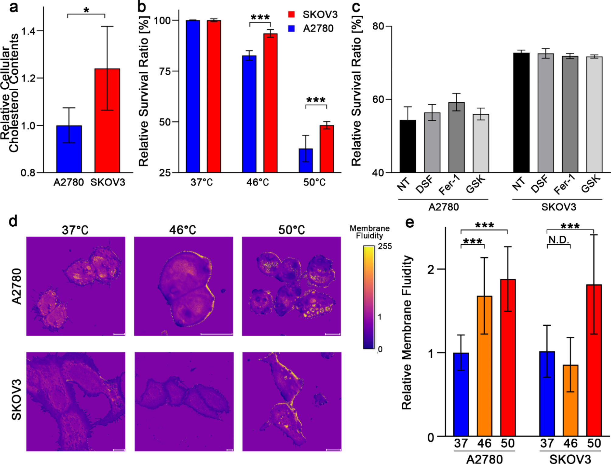
Fig. 2

Increase of membrane fluidity due to the temperature correlates with necrosis. (a) Relative cellular cholesterol contents of A2780 and SKOV3 cells. Mean ± S.D.; n = 3. Student’s t test. *P < 0.01. (b) Relative survival ratios of A2780 and SKOV3 cells after heat shock for 1 h at indicated temperatures. Mean ± S.D.; n = 3. Student’s t test. ***P < 0.001. (c) Relative survival ratios of A2780 and SKOV3 cells after heat shock for 1 h at 47 °C in the non-treated (NT) group and disulfiram (DSF)-, ferrostatin-1 (Fer-1)- and GSK-872 (GSK)-treated groups. (d) Membrane fluidity of A2780 and SKOV3 cells after heat shock for 1 h at indicated temperature. (e) Mean membrane fluidity of cells analyzed from (d) using the Image J software. Mean ± S.D.; n = 15 ~ 20. One-way Analysis of Variance (ANOVA). ***P < 0.001.