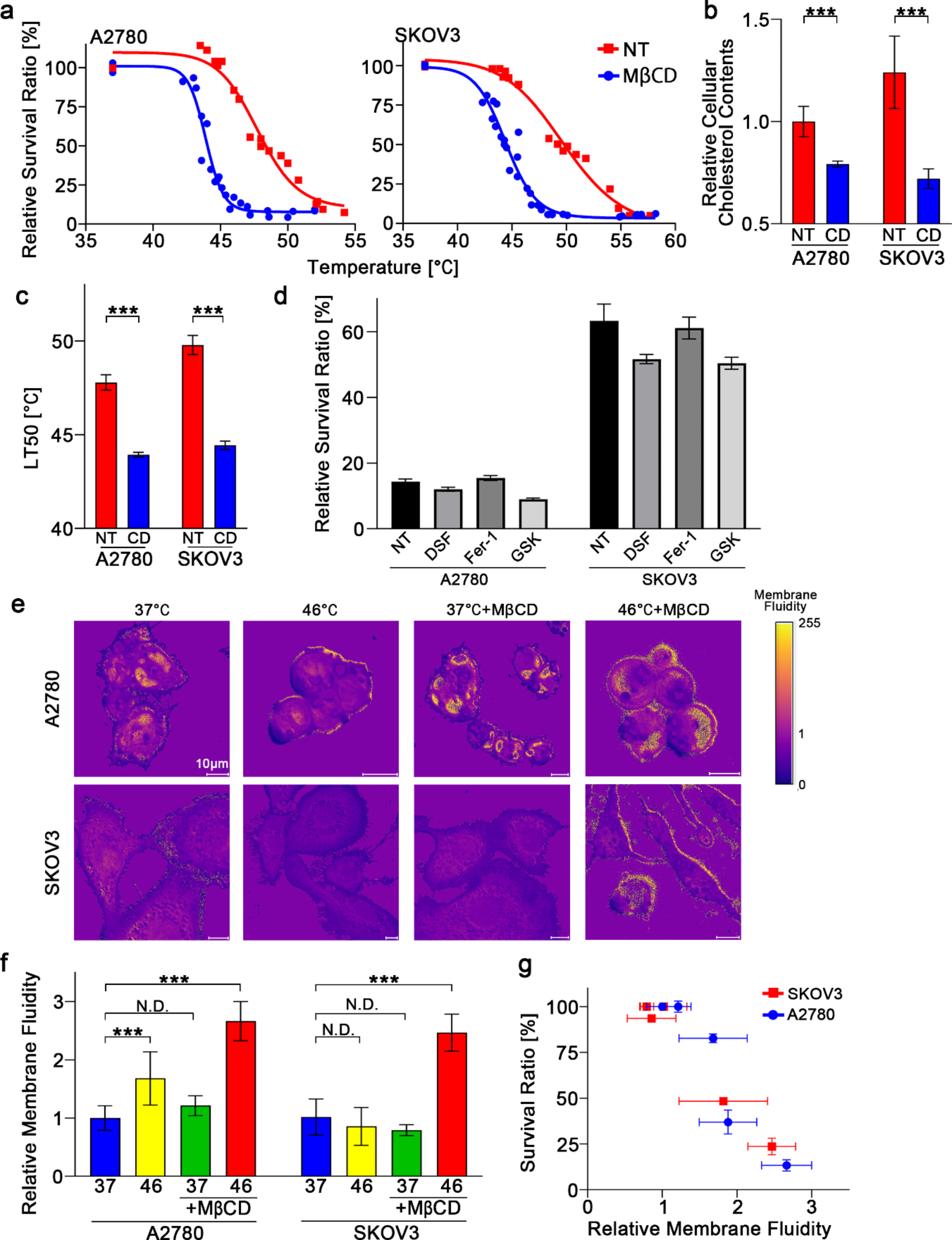
Fig. 3

Cholesterol depletion effect on membrane fluidity and survival ratio under heat shock. (a) Relative cell survival ratio after heat shock. A2780 and SKOV3 cells were heated for 1 h at the indicated temperature. The red and blue lines show survival ratios of non-treated and MβCD-treated cells, respectively. (b) Relative cellular cholesterol contents of A2780 and SKOV3 cells under non-cholesterol-depleted condition and cholesterol-depleted conditions. Mean ± S.D.; n = 3. Student’s t test. ***P < 0.01. (c) LT50 values of A2780 and SKOV3 cells under MβCD treatment (CD) and non-treated (NT) conditions. Mean ± S.D.; n = 20 ~ 26. Student’s t-test. ***P < 0.001. (d) Relative survival ratio of A2780 cells and SKOV3 cells after heat shock for 1 h at 44 °C in the non-treated (NT) group and disulfiram (DSF)-, ferrostatin-1 (Fer-1)-, and GSK-872 (GSK)-treated groups. A2780 and SKOV3 cells were treated with MβCD to deplete cholesterol. (e) Membrane fluidity of A2780 and SKOV3 cells after heat shock for 1 h at indicated temperature and condition. (f) Mean membrane fluidity of cells analyzed from (e) using the Image J software. Mean ± S.D.; n = 15 ~ 20. One-way Analysis of Variance (ANOVA). ***P < 0.001. (g) Distribution plot of relative survival ratios and relative membrane fluidity. Each plot represents the result of each condition for A2780 cells and SKOV3 cells. Relative survival ratio; Mean ± S.D.; n = 3. Relative membrane fluidity obtained from (B); Mean ± S.D.; n = 15 ~ 20.