Fig. 4

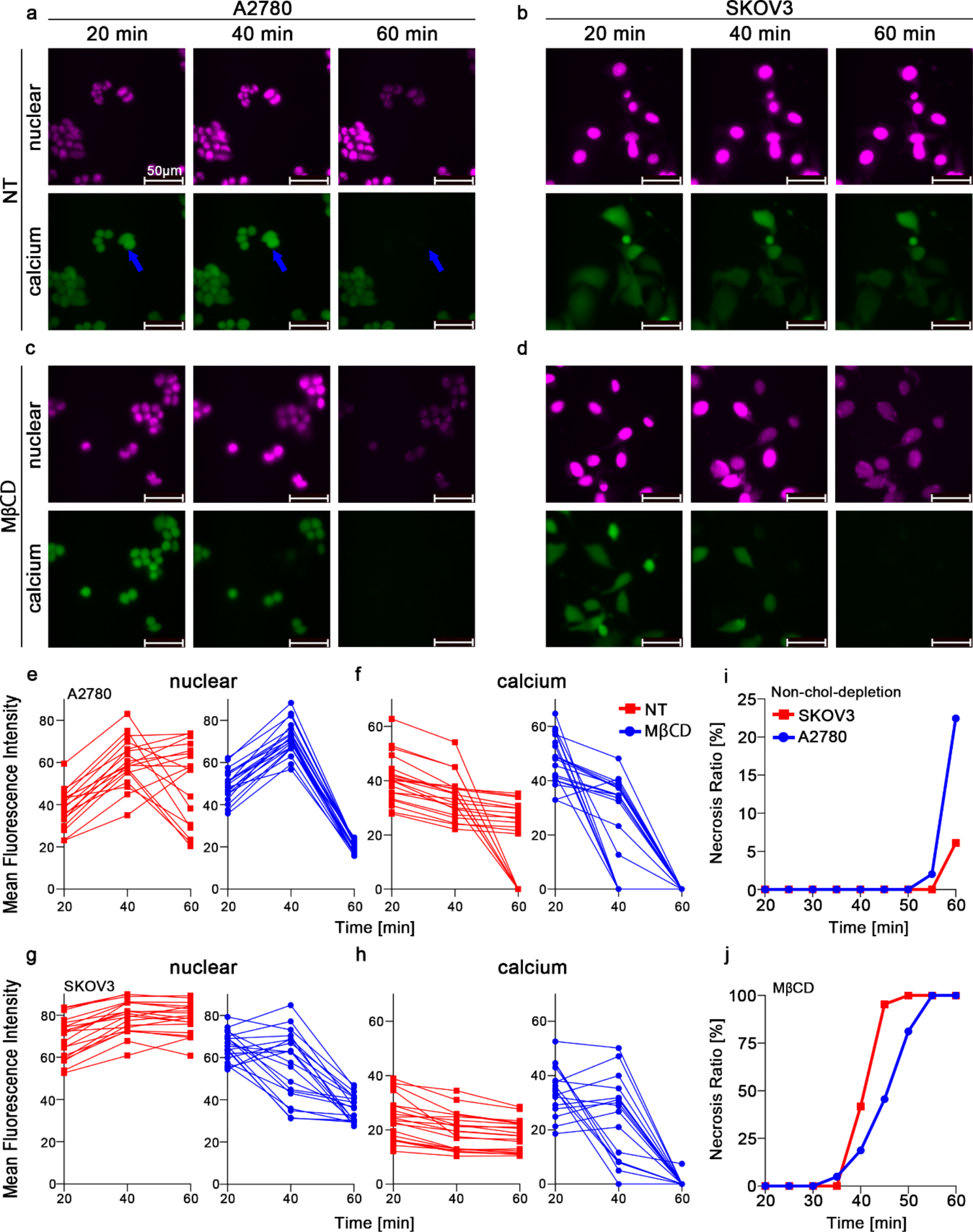
Real-time imaging of cholesterol non-depleted cells and depleted cells under heat shock. (a-d) Real-time imaging of A2780 and SKOV3 cells with or without cholesterol depletion under heat shock. A2780 and SKOV3 cells were heated for 1 h at approximately 46°C. Cellular calcium and nuclear levels were monitored every 5 min. Images captured at 20 min, 40 min, and 60 min are shown. The blue arrow points at representative necrosis cells in A2780 group. (e-h) Mean fluorescence intensity (MFI) of the nuclear and calcium in A2780 and SKOV3 cells under heat shock. The MFI was calculated by tracking each cell in (a-d). The blue and red lines show results with and without MβCD treatment, respectively. (i and j) Total necrosis ratio of non-cholesterol-depleted cells (i) and cholesterol-depleted cells (j) under heat shock calculated from real-time images. The blue and red lines show result of A2780 and SKOV3 cells, respectively.