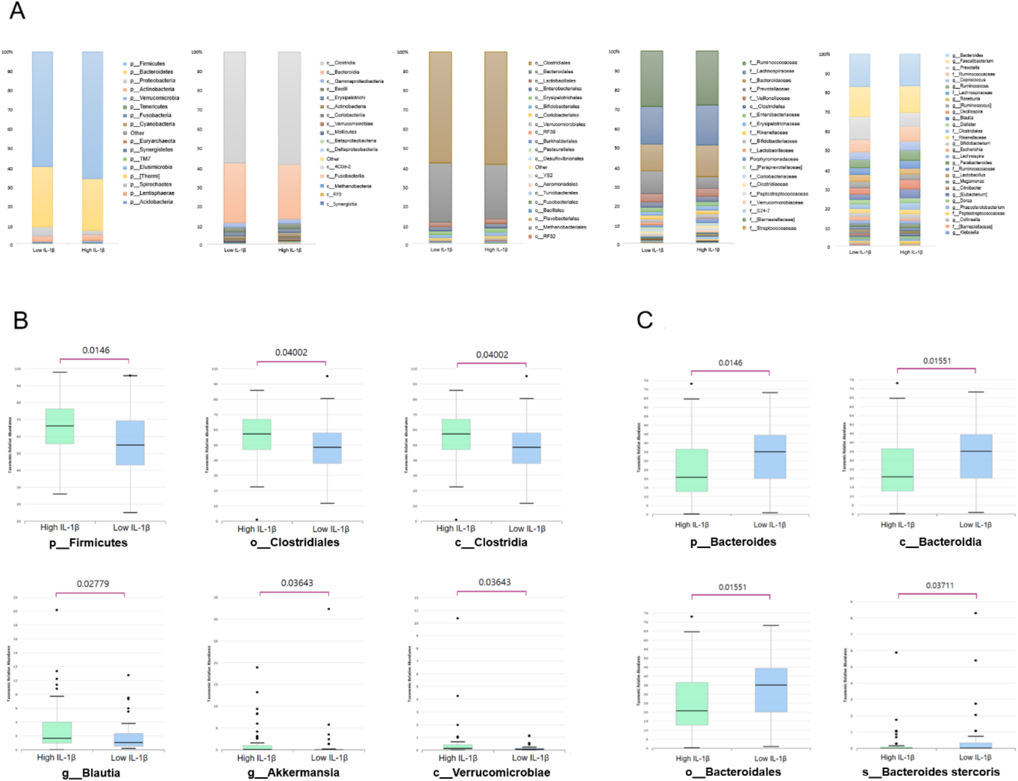
Fig. 3

The overall gut microbial compositions of the high and low IL-1β groups are shown at different taxonomic levels. A. Microbiome differences between high and low IL-1β groups, B. Abundant microbiome in high IL-1β levels, C. Abundant microbiome in low IL-1β levels.