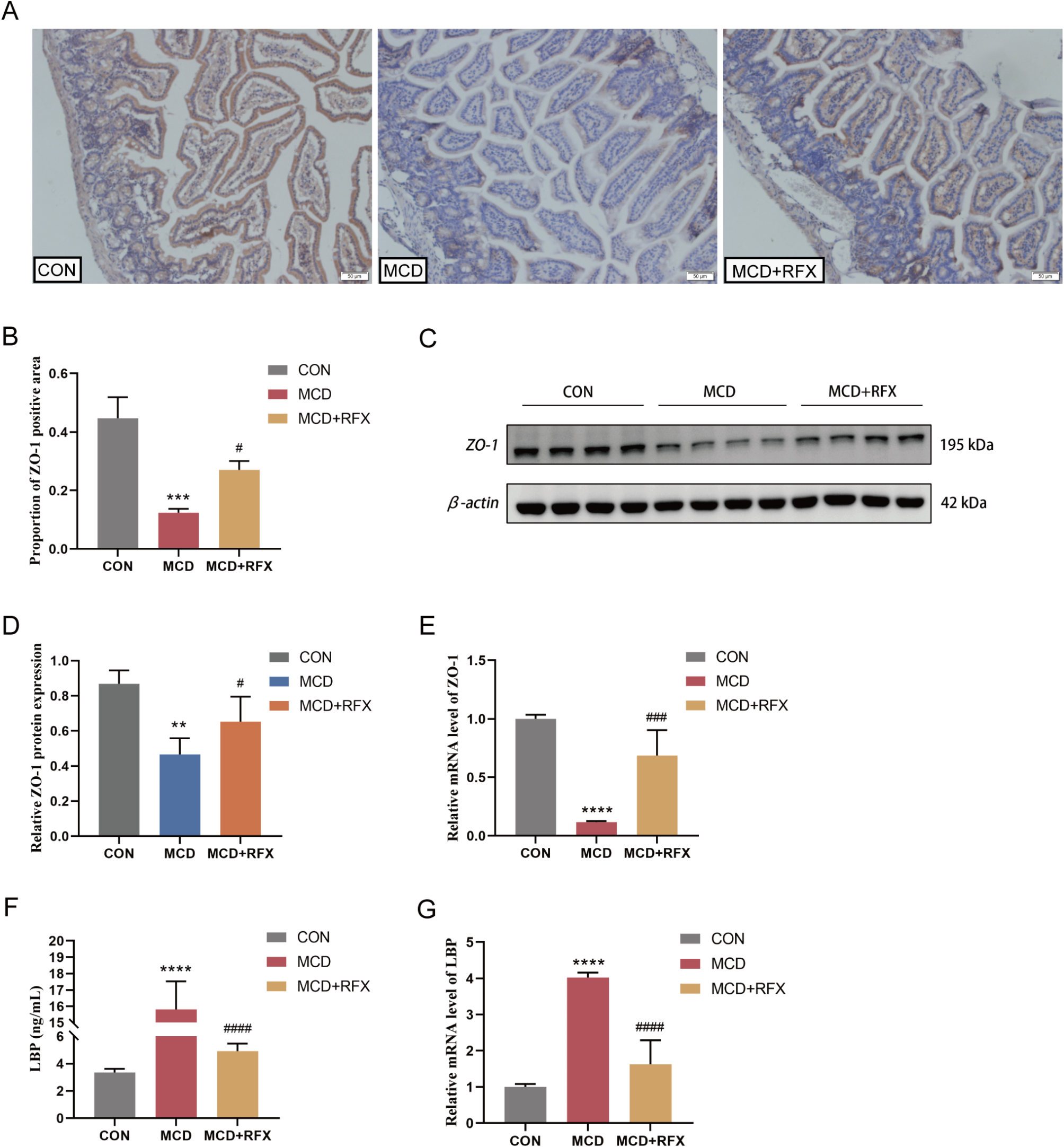
Fig. 5

Effect of rifaximin on intestinal barrier integrity. Panel (A), immunohistochemistry of ZO-1 in each group (scale bar is 50 μm). Panel (B), semi-quantitative analysis of IHC staining of ZO-1. Panel (C), the protein expression level of ZO-1. Panel (D), semi-quantitative analysis of ZO-1 protein. Panel (E), the mRNA expression level of ZO-1. Panel (F), serum LBP concentration. Panel (G), the mRNA expression level of LBP. **P < 0.01, ***P < 0.001, ****P < 0.0001 compared with the CON group. #P < 0.05, ###P < 0.001, ####P < 0.0001 compared with the MCD group.