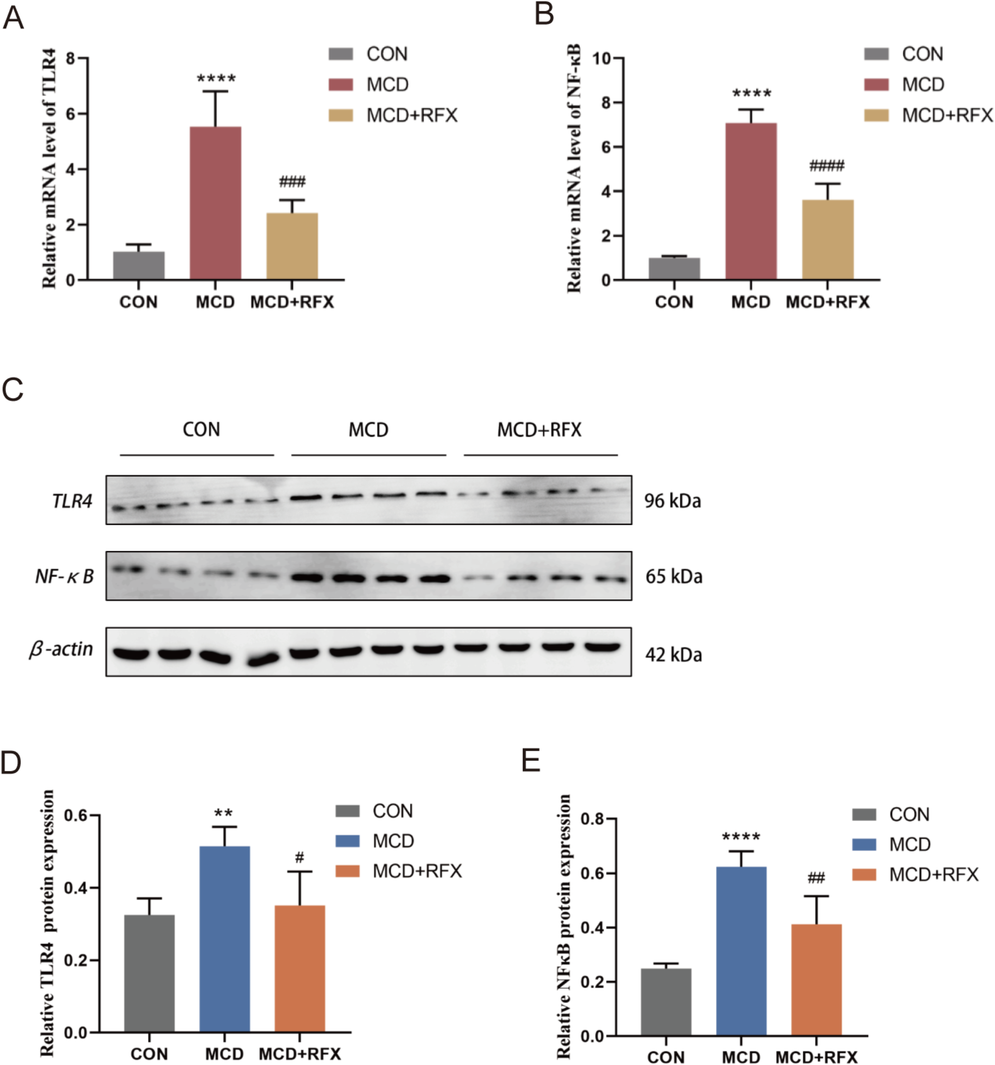
Fig. 6

Effects of rifaximin on the TLR4/NFKB signaling pathway. Panel (A), the mRNA expression level of TLR4. Panel (B), the mRNA expression level of NFκB. Panel (C), the protein expression levels of TLR4 and NF-κB. Panel (D), semi-quantitative analysis of TLR4 protein. Panel (E), semi-quantitative analysis of NF-κB protein. **P < 0.01, ****P < 0.0001 compared with the CON group. #P < 0.05, ##P < 0.01, ###P < 0.001, ####P < 0.0001 compared with the MCD group.