Fig. 2
From: Autophagy-related biomarkers identified in sepsis-induced ARDS through bioinformatics analysis

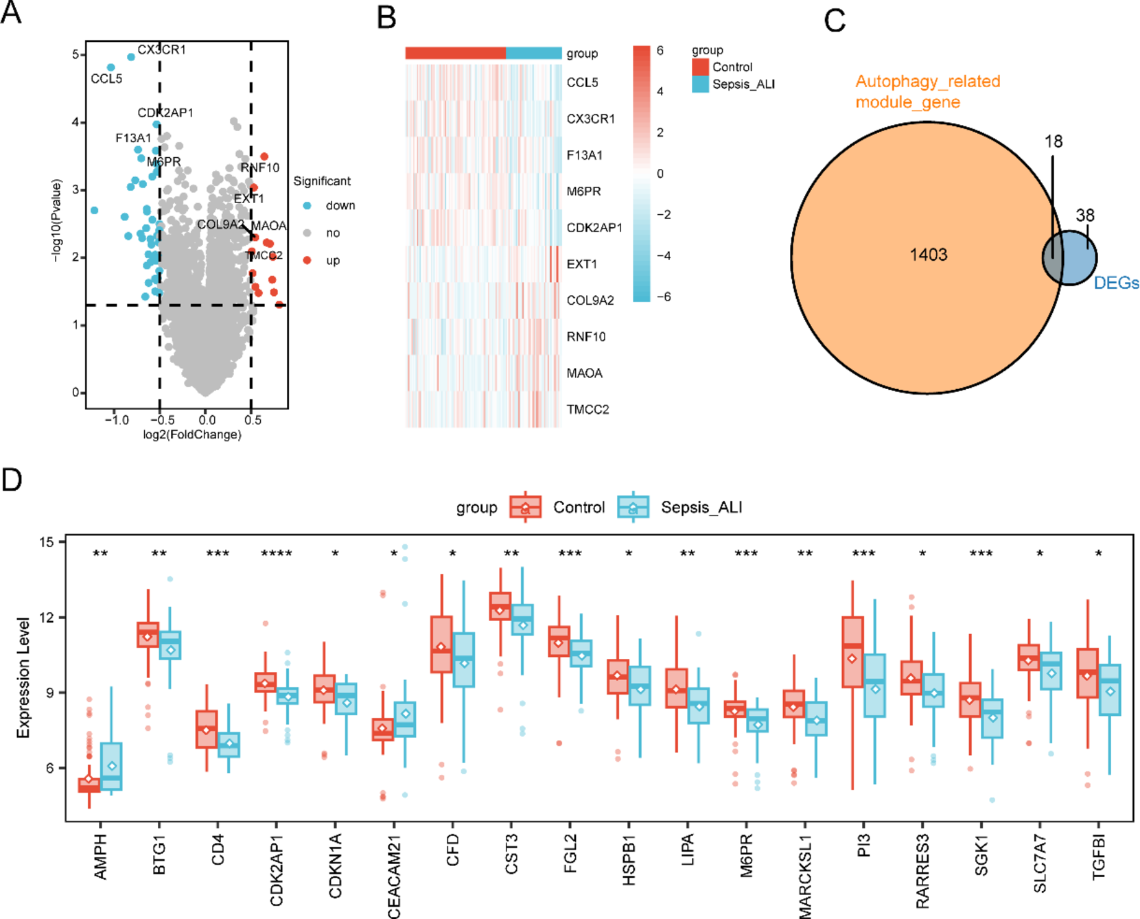
DEGs in Sepsis-Induced ARDS: (A) Volcano plot of DEGs between the sepsis-induced ARDS group and the control group. (B) Heatmap displaying the top 5 upregulated and 5 downregulated DEGs. (C) Venn diagram illustrating the intersection between autophagy-related genes and DEGs. (D) Boxplots depicting 18 autophagy-related DEGs whose expression differed between the two groups. *P < 0.05, **P < 0.01, ***P < 0.001, ****P < 0.0001.