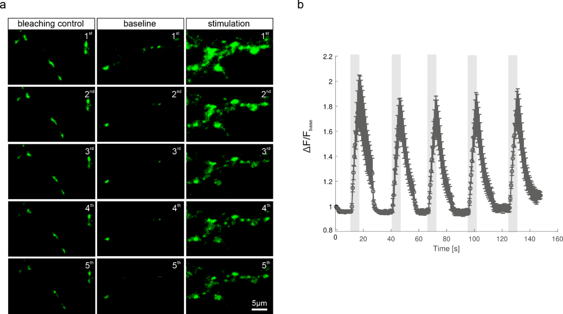
Fig. 5

Repeated stimulation of the same synaptic boutons labeled with 2ndpHluorin. (a) Repeated imaging examples. The leftmost column shows a control for the signal lost through photobleaching, imaged in exactly the same fashion as the experimental conditions, but without stimulation. The middle column shows the baseline fluorescence intensity prior to stimulation, while the rightmost column shows the change in the fluorescence intensity upon stimulation with 100 APs. (b) Stimulation curve, showing the mean fluorescence intensity values of 996 synaptic boutons, across 4 independent experiments (N = 4). The curve was normalized to the first time frame and was corrected for photobleaching. The error bars represent s.e.m.