Fig. 1
From: Vaginal microbiota transplantation alleviates vaginal atrophy in ovariectomized mice

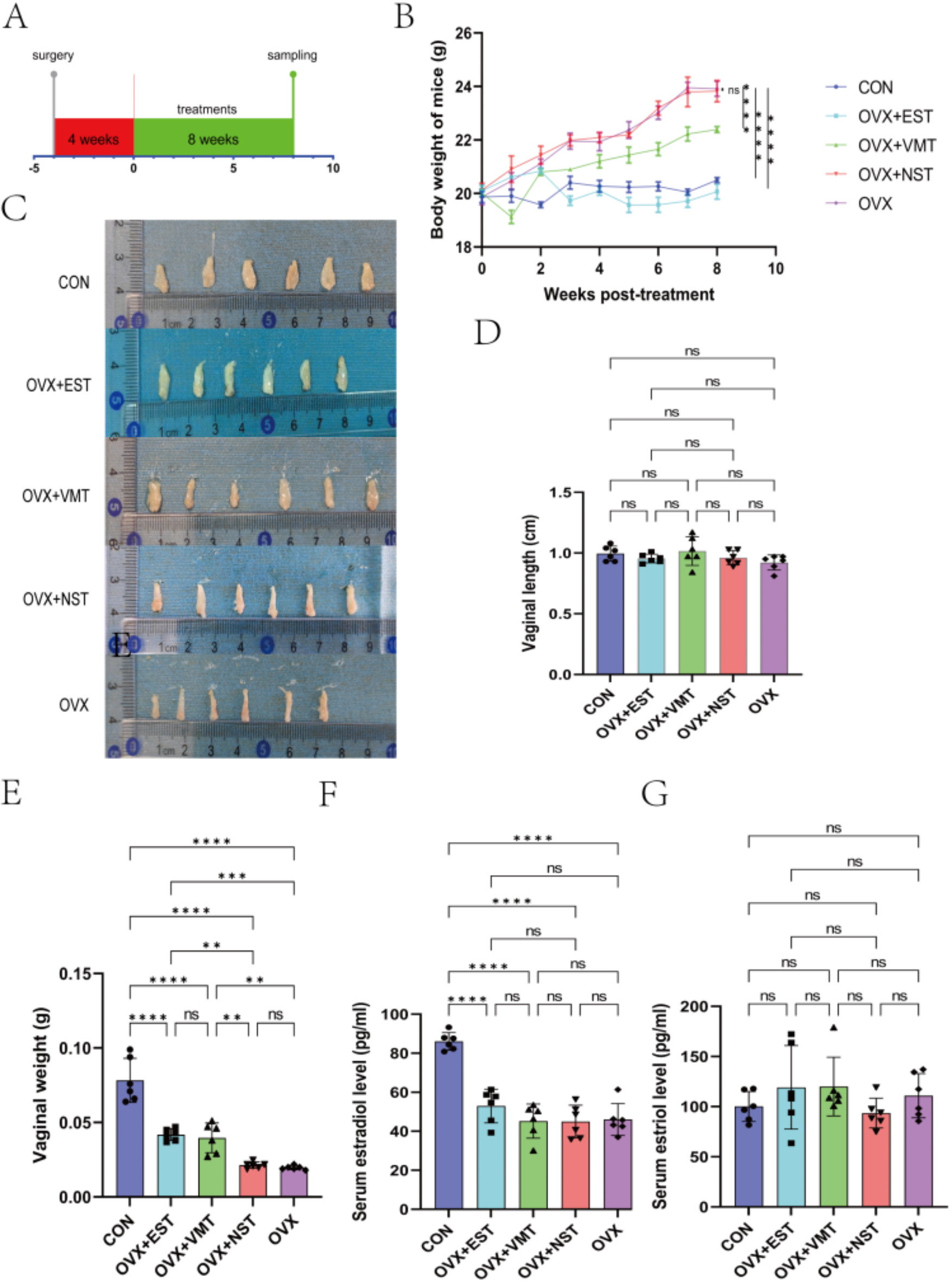
Differences in vaginal morphology among experimental groups. (A) Mice were used to measure the effects of time, treatment period, and post-treatment retrieval time. (B) Body weight changes in each group of mice during treatment. (C) Images of isolated vagina in each group (D) Vaginal length (one-way ANOVA, F4,25 = 1.544, P = 0.2202). (E) Vaginal weight (one-way ANOVA, F4, 25 = 49.26, P < 0.0001). (F) Serum levels of estradiol (one-way ANOVA, F4, 25 = 30.23, P < 0.0001). (G) Serum levels of estriol (one-way ANOVA, F4,25 = 1.156, P = 0.3536). Data are shown as mean ± SD, n = 6 for each group, *P < 0.05, **P < 0.01, ***P < 0.001, ****P < 0.0001. ANOVA: analysis of variance. CON: control group (n = 6); OVX + EST: bilateral ovariectomy with estriol-treated group (n = 6); OVX + VMT: bilateral ovariectomy with VMT (n = 6); OVX + NST: bilateral ovariectomy with normal saline lavage group (n = 6); OVX: bilateral ovariectomy group (n = 6).