Fig. 3
From: Vaginal microbiota transplantation alleviates vaginal atrophy in ovariectomized mice

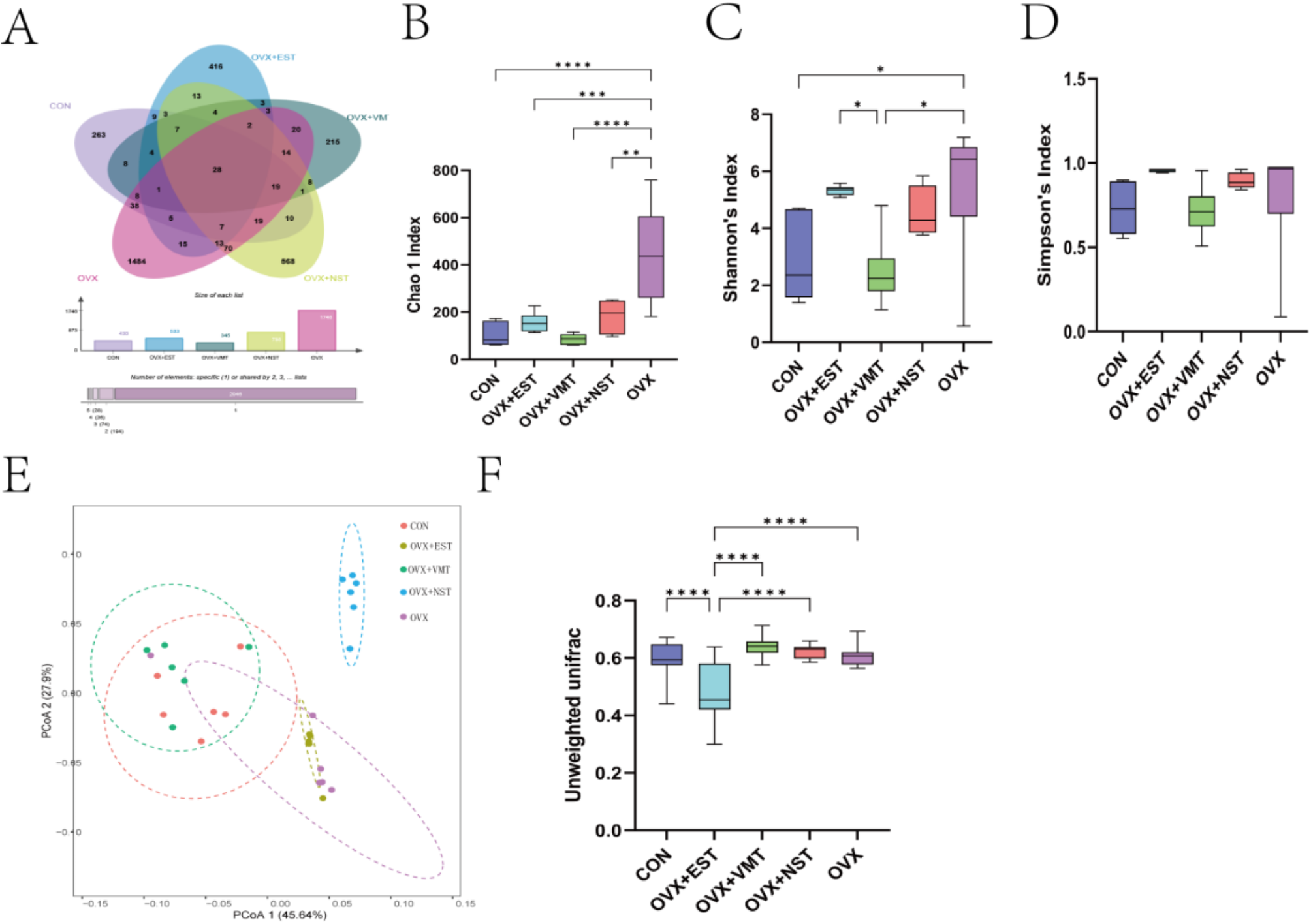
Analysis of the diversity of VM. (A) Venn diagram showing ASV distribution in the CON (n = 6), OVX + EST (n = 6), OVX + VMT (n = 6), OVX + NST (n = 6), and OVX (n = 6) groups. (B) Chao 1 index for each group (n = 6 per group) (one-way ANOVA, F4, 25 = 12.27, P < 0.0001). (C) Shannon diversity index for each group (n = 6 per group) (one-way ANOVA, F4, 25 = 5.589, P = 0.0023). (D) Simpson diversity index for each group (n = 6 per group) (one-way ANOVA, F4, 25 = 1.821, P = 0.1563). (E) PCoA analysis based on weighted Unifrac. (F) Analysis of beta diversity based on unweighted Unifrac distance (n = 6 per group) (one-way ANOVA, F4, 25 = 19.95, P < 0.0001). *P < 0.05, **P < 0.01, ***P < 0.001, ****P < 0.0001. ANOVA: analysis of variance. Only comparison with P value less than 0.05 in (B–D, F).