Fig. 2
From: The m6A reader IGF2BP3 promotes HCC progression by enhancing MCM10 stability

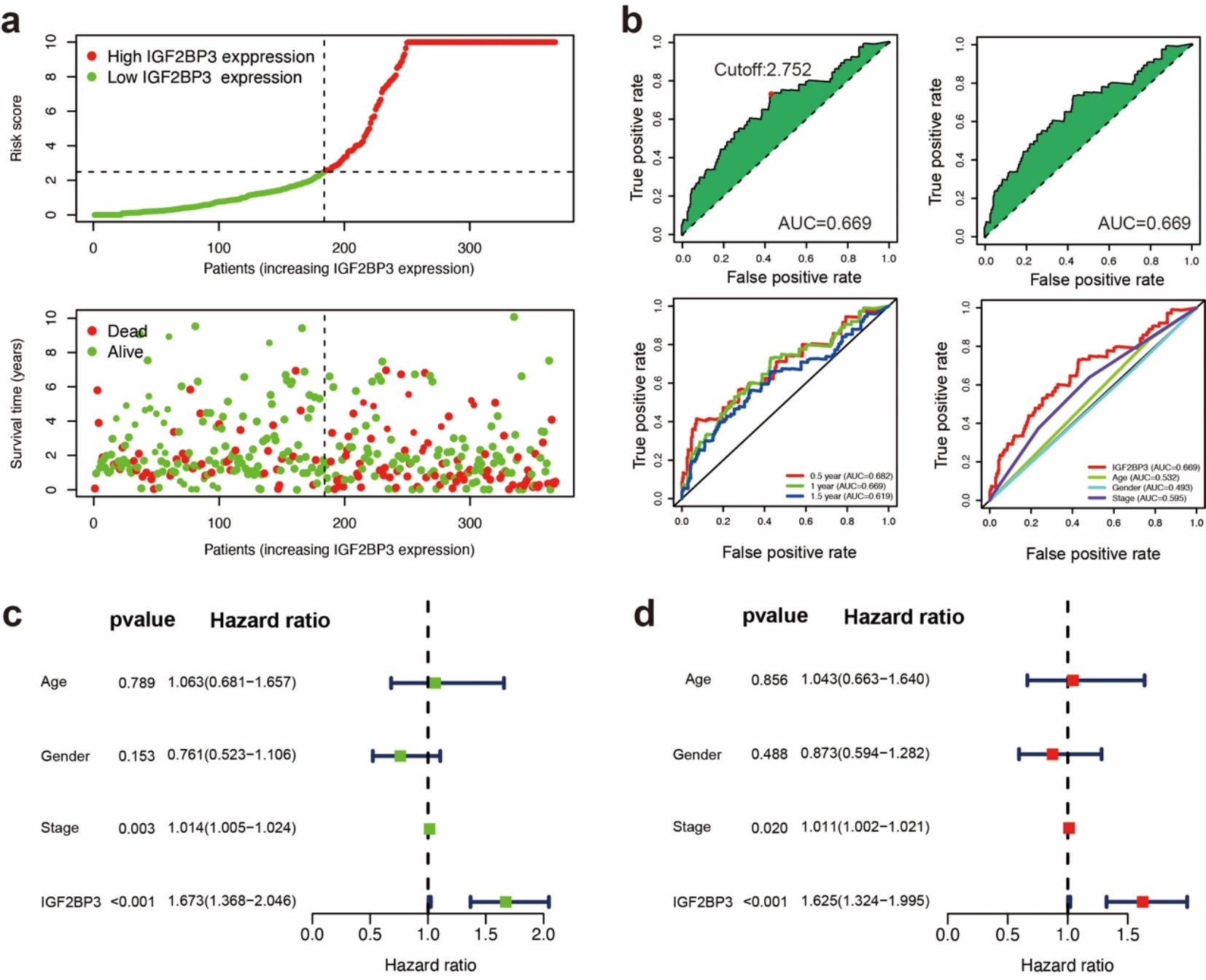
IGF2BP3 is an independent prognostic factor in HCC. (a) Distribution of risk score, OS, and OS status in the high and low IGF2BP3 subgroups. (b) The AUC value and cutoff point obtained in the TCGA set, ROC curve analysis within 0.5, 1, and 1.5 years, and multivariate ROC curve analysis showing that the superior prognostic performance of the IGF2BP3 expression compared to other clinical indicators. (c) Univariate analysis of the IGF2BP3 expression and other clinical information in TCGA HCC cohort. (d) Multivariate analysis of the IGF2BP3 expression and other clinical information in TCGA HCC cohort.