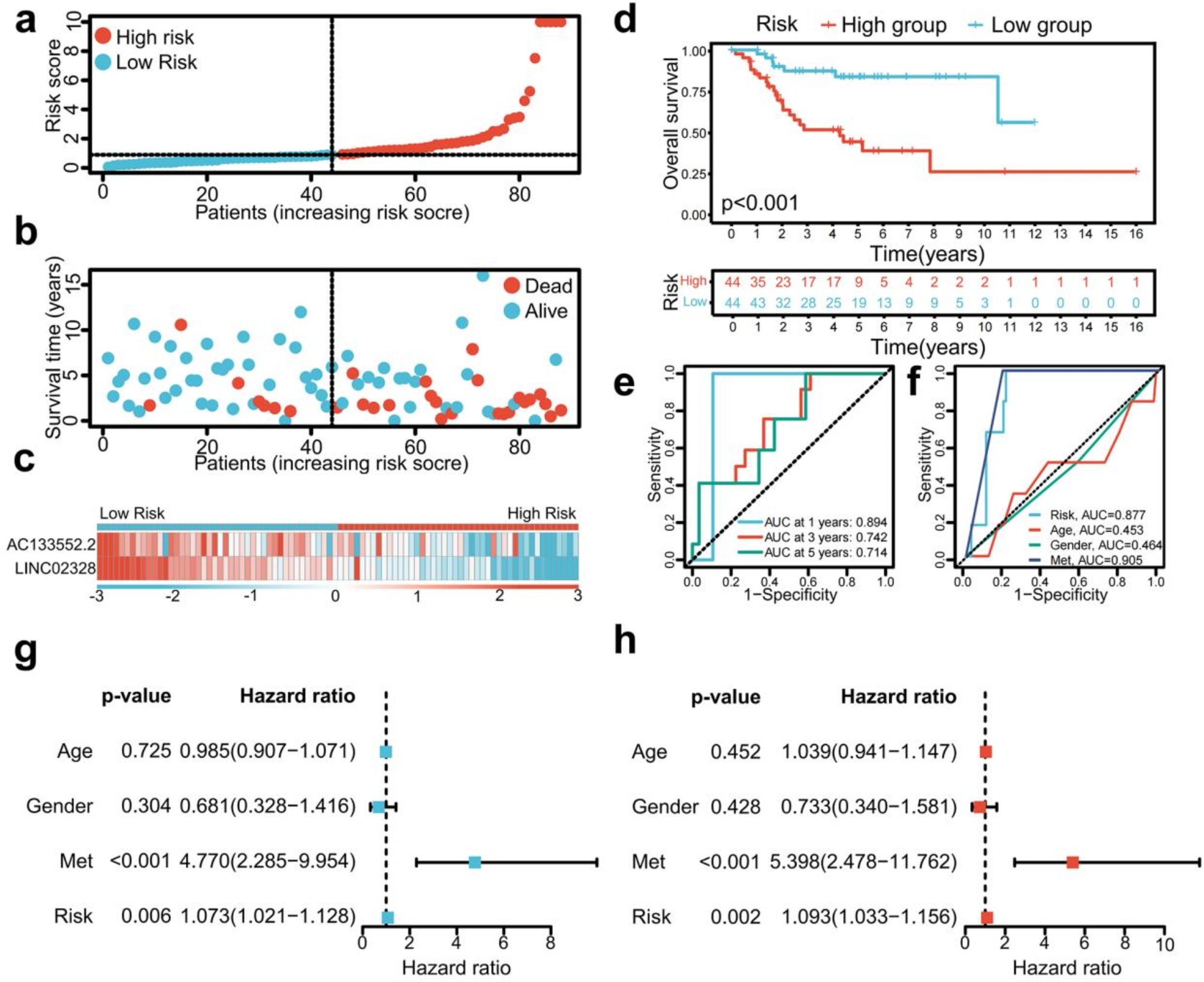
Fig. 3

Survival prediction validation of risk models in total samples. (a–c) Distribution of risk score, survival status, and heatmap of the two PRLs signature in total samples. (d) The Kaplan–Meier survival curve effectively demonstrates that patients in the high-risk group exhibited a substantially lower overall survival rate compared to those in the low-risk group in total samples. (e) Time-dependent ROC curves, 1 year (AUC = 0.894), 3 years (AUC = 0.742), and 5 years (AUC = 0.714) in total samples. (f) Clinical ROC curves, Risk score (AUC = 0.877), Age (AUC = 0.453), Gender (AUC = 0.464), and Met (AUC = 0.905). (g,h) Univariate and multivariate COX regression analyses in the total sample group.