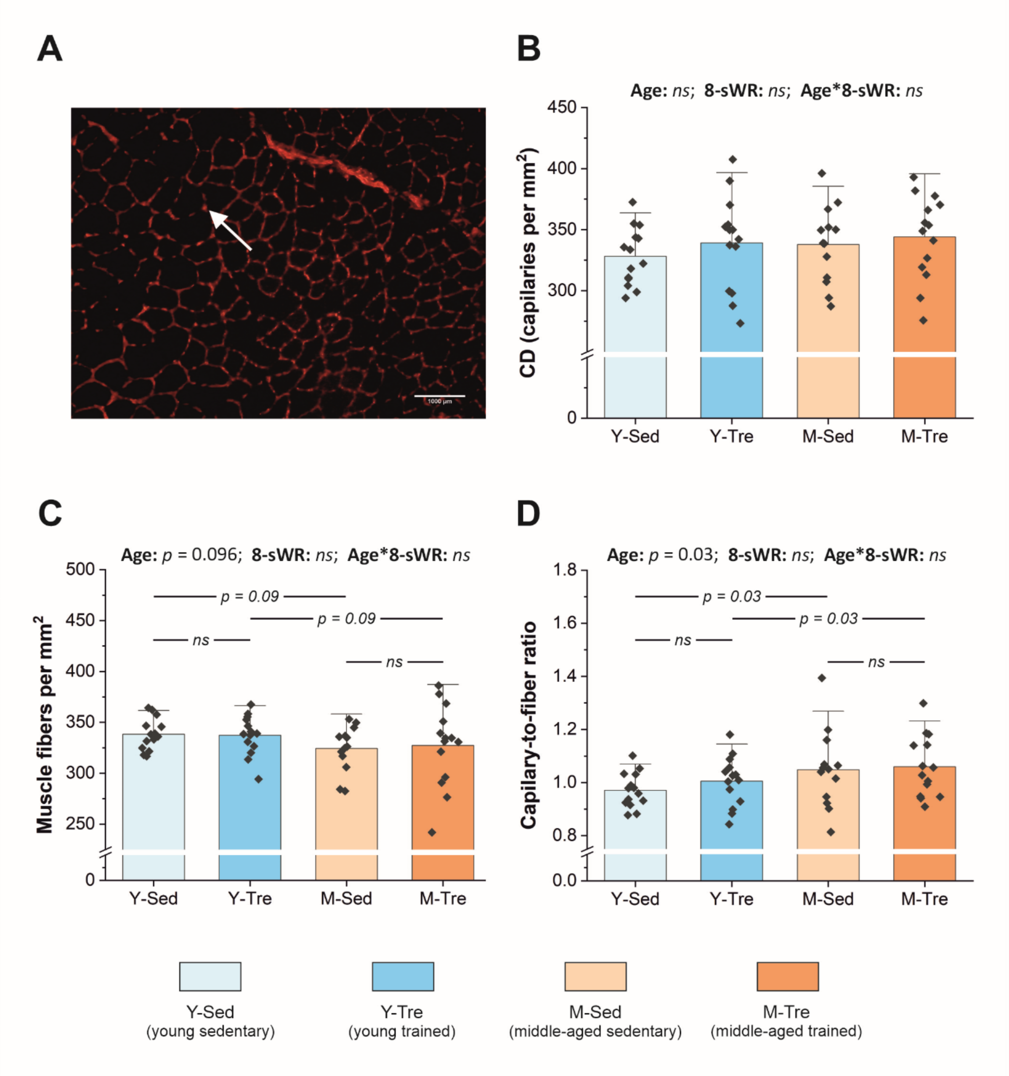
Fig. 3

Muscle capillarization in the fast-twitch tibialis anterior (TA) muscle in the sedentary and trained groups of young (Y) and middle-aged (M) mice. Representative image of immunohistochemical staining with a platelet endothelial cell adhesion molecule antibody (anti-CD31, ab28364) at 20× magnification showing capillaries (red dot between muscle fibers indicated by white arrow) and muscle fibers (black fields) (A); the number of capillaries per mm2 of muscle cross-sectional area, i.e., capillary density (CD) (n = 14–14–13–14) (B); the number of muscle fibers per mm2 of muscle cross-sectional area (n = 14–14–13–14) (C); capillary-to-fiber ratio (n = 14–14–13–14) (D) in the fast-twitch TA muscle. The data are presented as the means + SDs. Each data point in the dot plot represents the mean measured value for one individual mouse. Two-way ANOVA followed by Tukey’s post hoc test was used. Statistically significant changes (p < 0.05) were plotted on the graphs.