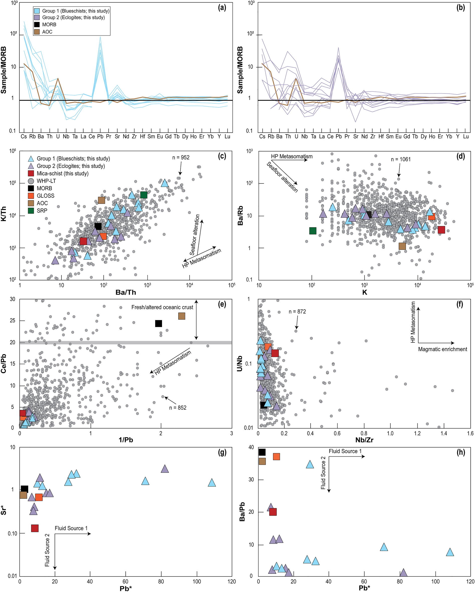
Fig. 3

Trace element ratios of the studied HP–LT rocks from the AC. (a,b) Normalized trace element patterns for the blueschists (Group 1) and retrograde eclogites (Group 2) from the AC. Normalization values are based on the MORB average composition from Gale et al.34 (c) Ba/Th vs. K/Th; (d) K vs. Ba/Rb; (e) 1/Pb vs. Ce/Pb; (f) Nb/Zr vs. U/Nb; (g) Pb* vs. Sr*; (h) Pb* vs. Ba/Pb diagrams, illustrating elemental mobilization during dehydration processes in subduction zones. Geochemical reference values include MORB, GLOSS, AOC, and a global compilation of mafic rocks that have underwent HP–LT metamorphism, (details in the Supplementary Information).