Fig. 3
From: MB based RT-qPCR increase the clinical application of cfEBV DNA for NPC in non-endemic area of China

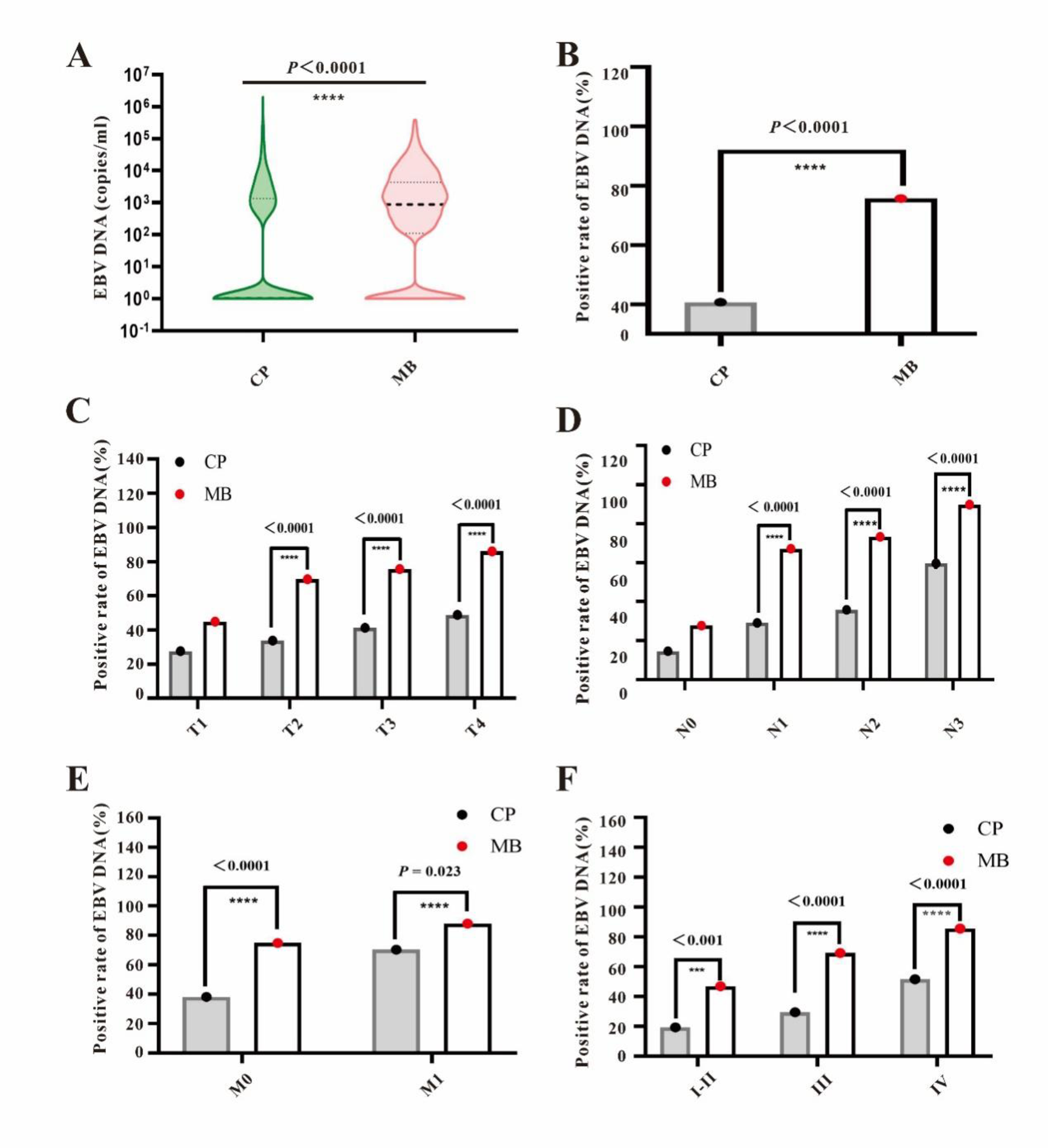
MB basedRT-qPCRThe positive rate of cfEBV DNA detected with CP or MB based RT-qPCR in the same location. (A-B) Pre-treatment cfEBV DNA loads and positive rates in NPC patients from two cohorts. Cohorts 1(A) and 2 (B) were detected with CP based and MB based RT-qPCR, respectively. (C-F) Comparing the positive rate of EBV DNA (%) among T category, N category, M category, and TNM stage subgroups. The thresholds for CP and MB were 400 and 100 copies/ml, respectively.