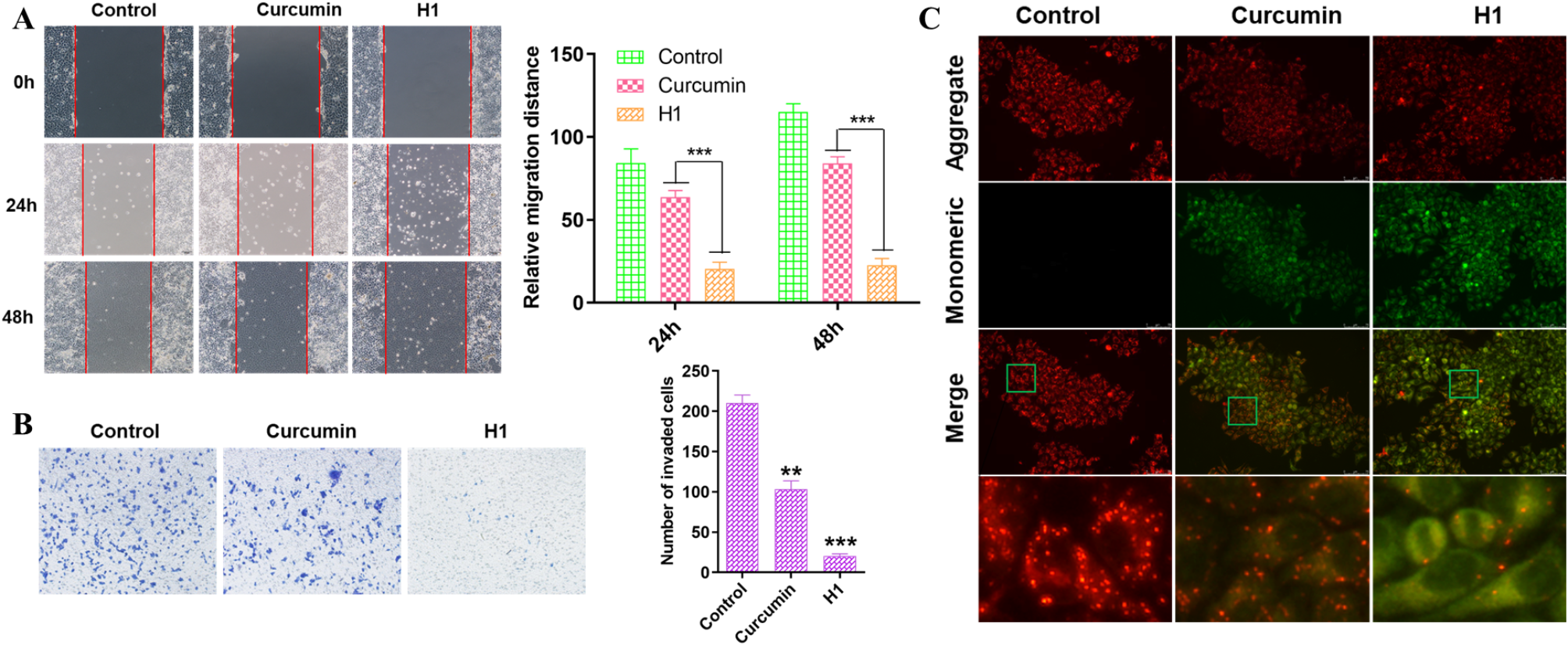
Fig. 3

Wound healing assay (A) and transwell migration assay (B) to HepG2 cells treatment with DMEM medium containing the indicated concentrations (4 µM) of H1 for 24 h and 48 h. (C) Analysis of apoptotic HepG2 cells by JC-1 staining assay. The cell was treated with H1 (4 µM) for 48 h, and then stained with JC-1 for 20 min at 37 ℃. The representative images were shown of the corresponding fluorescent channel (40×magnification). Data was represented by the mean ± SD of the three independent experiments. ***P < 0.001, **P < 0.01, compared with the control group.