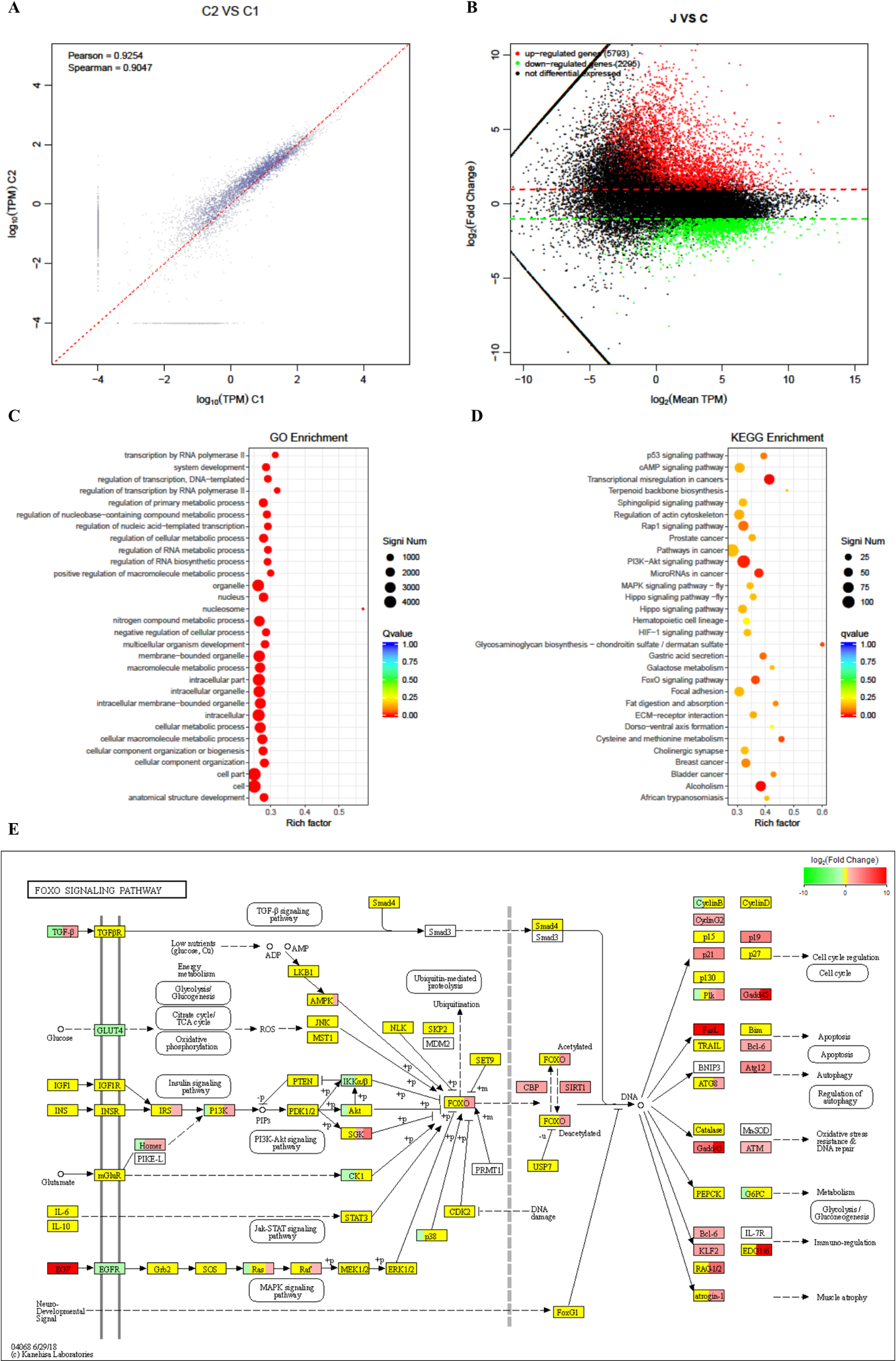
Fig. 5

Transcriptome alterations of HepG2 cells were uncovered by high-throughput sequencing. (A) Scatter plot of repeat correlation check. The horizontal and vertical axes are the log10(TPM) values of the two samples respectively. The more similar the samples, the closer the similarity index is to 1, and most of the points in the figure will be clustered near the diagonal. (B) MA map of comparison group expression difference. The horizontal axis is the average log2(TPM) of the two groups of samples, that is, (log2 (A) + log2 (B))/2, and the vertical axis is log2(Foldchange), that is, the log2(B/A) value. The red, green, and black spots showed up-regulated, down-regulated, and no difference genes, respectively. (C) GO enrichment analysis. (D) KEGG enrichment analysis of the top 30 DEGs. (E) The FOXO signal pathway.