Fig. 4
From: Plakoglobin does not participate in endothelial barrier stabilization mediated by cAMP

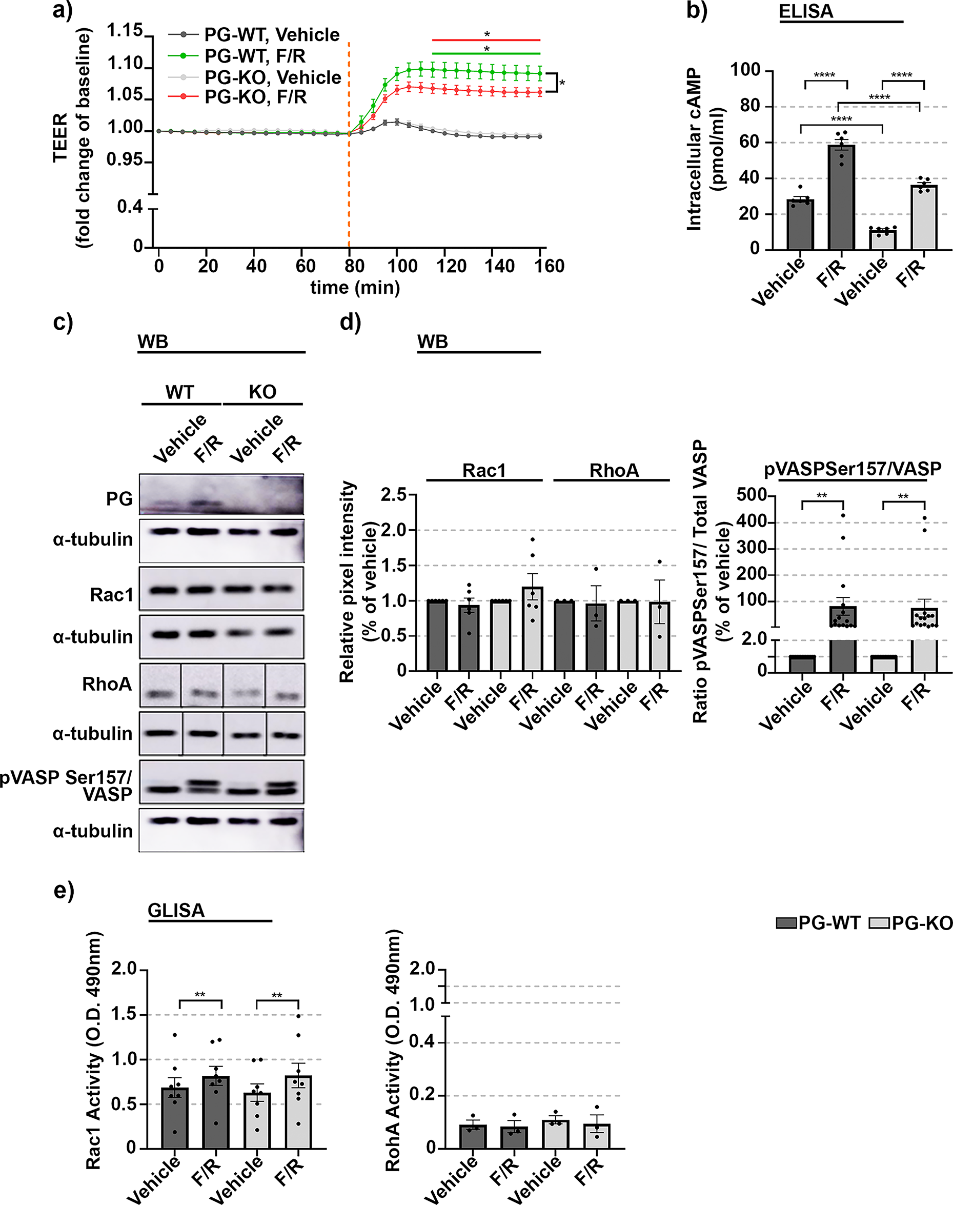
Effect of F/R-mediated intracellular cAMP elevation on barrier integrity and activity of members of Rho family of small GTPases in WT and PG-depleted cells. (a) Analysis of barrier integrity of WT and PG-KO cells exposed to vehicle or F/R. The segmented orange line indicates the time of mediator application. “*” underlined with green or red line denotes the time window of significant difference in TEER between Vehicle and F/R-treated monolayers in WT or PG-KO, respectively, N = 8. (b) Bar diagram displaying the intracellular cAMP levels after 1 h of treatment, assessed by ELISA; N = 6 (c) Western blot analysis visualizing the relative protein expression of Rac1 and RhoA in WT and PG-KO cells treated either with vehicle or F/R. α-tubulin was used to charge equal loading. Non-contiguous RhoA bands originating from the same membrane are distinct by a vertical black line. An equal exposure time was used for detection of the specific bands. Original blots are presented in Figure S6 d, provided in the Supplementary info file; N = 3 (d) Bar graph representing the respective densitometric measurement of the bands enclosed in (c). Within the respective cell line, the expression was reported as relative to Vehicle; to validate effective treatment with F/R, the phosphorylation status of VASP was assessed by building a ratio between phosphorylated and total VASP (sum of phosphorylated- and not phosphorylated- VASP). The data are presented as relative to the respective Vehicle; N ≥ 10 (e) Modulation of Rac1 and RhoA GTPase activities due to F/R treatment in WT and PG-KO cells, assessed by G-LISA; N ≥ 3. Data are presented as mean ± SEM; * p ≤ 0,05; ** p ≤ 0,01**** p ≤ 0,0001.