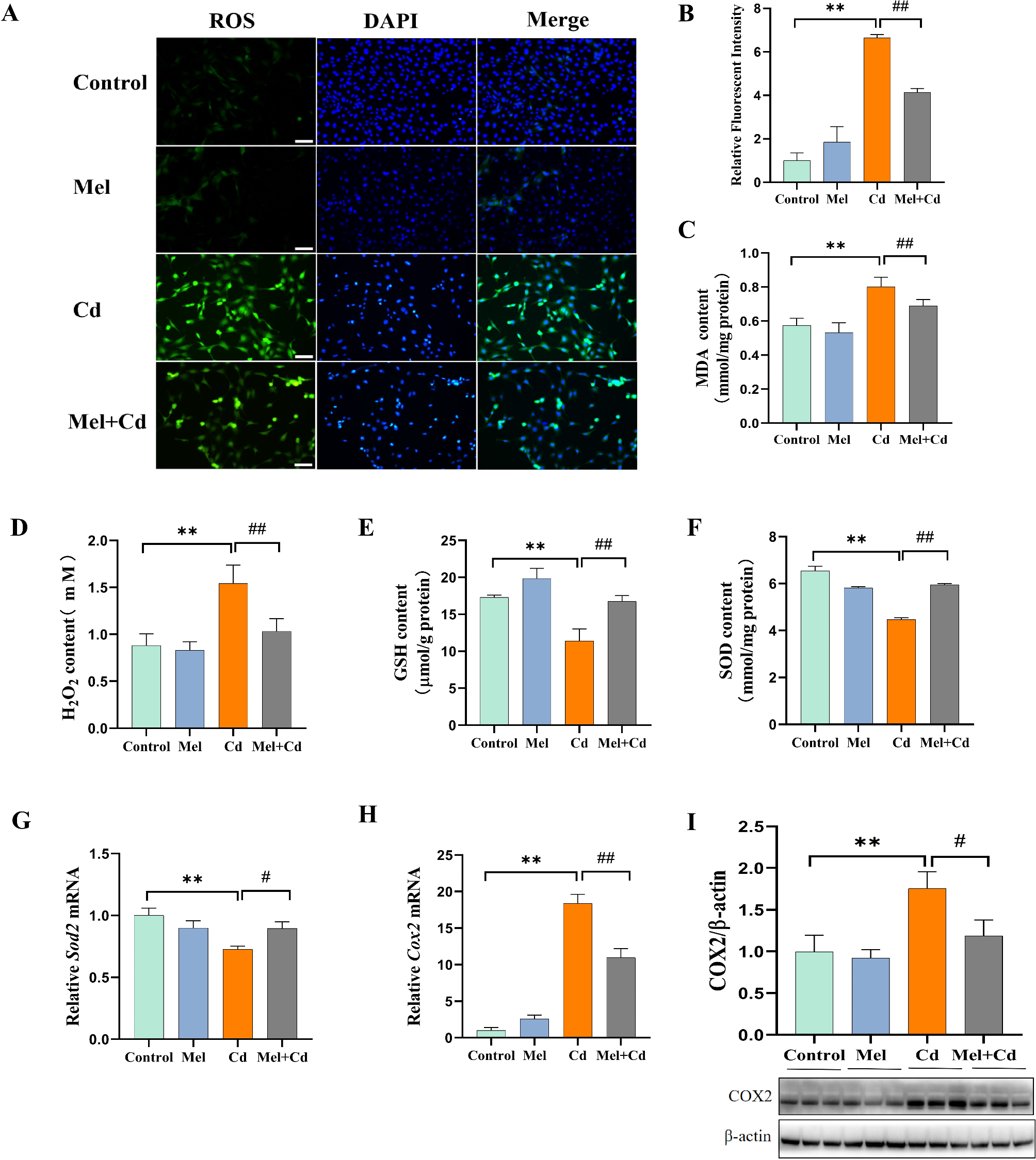
Fig. 4

Mel alleviates Cd-induced oxidative stress in spg. (A and B) ROS. Scale bar = 100 μm. (C) MDA. (D) H2O2. (E) GSH. (F) SOD. (G) Sod2 mRNA. (H) Cox2 mRNA. (I) COX2 protein. The data were analyzed using One-way ANOVA. Data are presented as mean ± SEM (n = 3). * P < 0.05, ** P < 0.01 compared to the control group. # P < 0.05, ## P < 0.01 compared to the Cd group.