Fig. 3
From: tet2 and tet3 regulate cell fate specification and differentiation events during retinal development

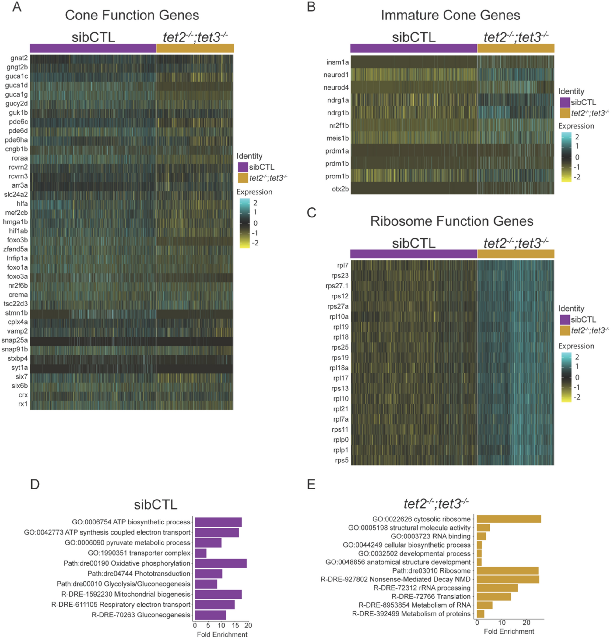
Cone differentiation is impaired in tet2−/−;tet3−/− retinae. (A–C) Expression heatmaps of (A) mature cone genes, (B) immature cone genes, and (C) ribosome genes. Columns correspond to individual cones at 120hpf, with sibCTL and tet2−/−;tet3−/− separated. (D,E) Results of ShinyGO analysis on differentially expressed genes within cones showing the Fold Enrichment score for representative GO terms in (D) sibCTL-upregulated and (E) tet2−/−;tet3−/−-upregulated categories at 120hpf (p < 0.05, FDR < 0.05). KEGG analysis after107,108,109.