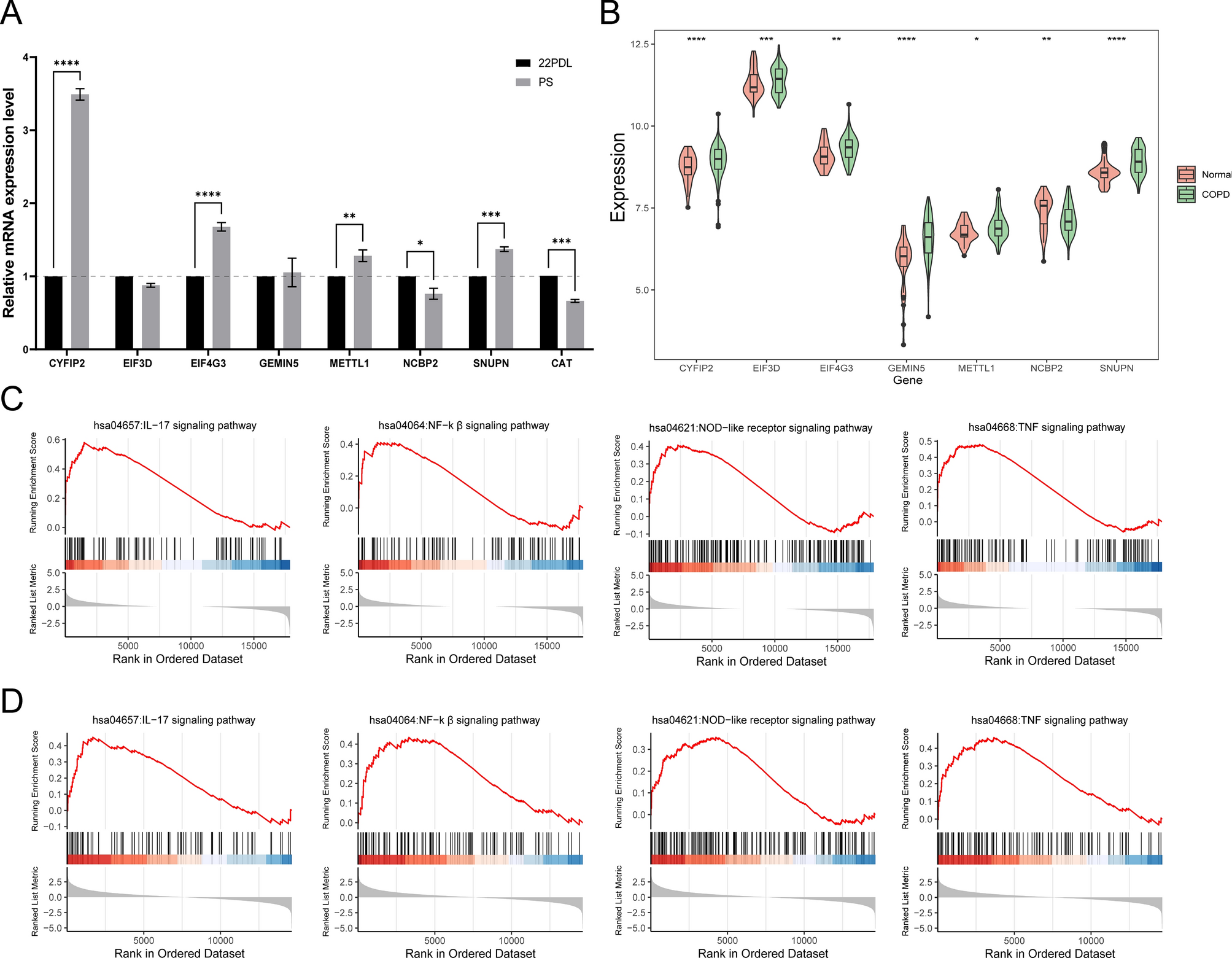
Fig. 10

Validation of the HEFs dataset. (A) The mRNA expression of 7 disease signature genes and target gene CAT between the 22PDL and PS groups. (B) Expression of 7 disease signature genes between the control and COPD groups. (C-D) GSEA of the validation dataset and GSE76925 dataset. * p < 0.05, ** p < 0.01, *** p < 0.001, and **** p < 0.0001.