Fig. 2

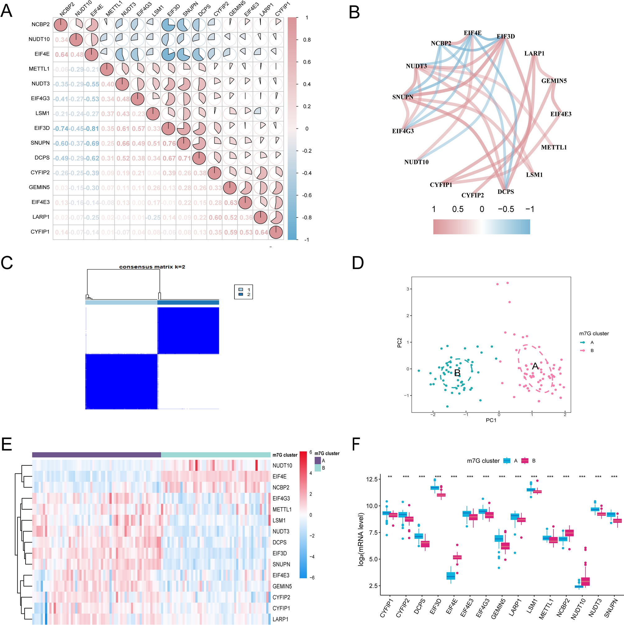
Consistent clustering of m7G genes. (A) Correlations and correlation coefficients among 15 m7G methylation-related genes. (B) Correlation network of 15 m7G methylation-related genes. (C) Consensus matrices of the 15 significant m7G regulators for k = 2. (D) PCA. Different colors represent different groups. As shown in the diagram, groups A and B are separated without any intersection. (E) Heatmap of the distribution of 15 m7G methylation-related genes between cluster A and cluster B. (F) Expression of 15 kinds of m7G regulators in clusters. The abscissa represents m7G differential genes, and the ordinate represents the expression distribution of these related genes. * p < 0.05, ** p < 0.01, and *** p < 0.001.