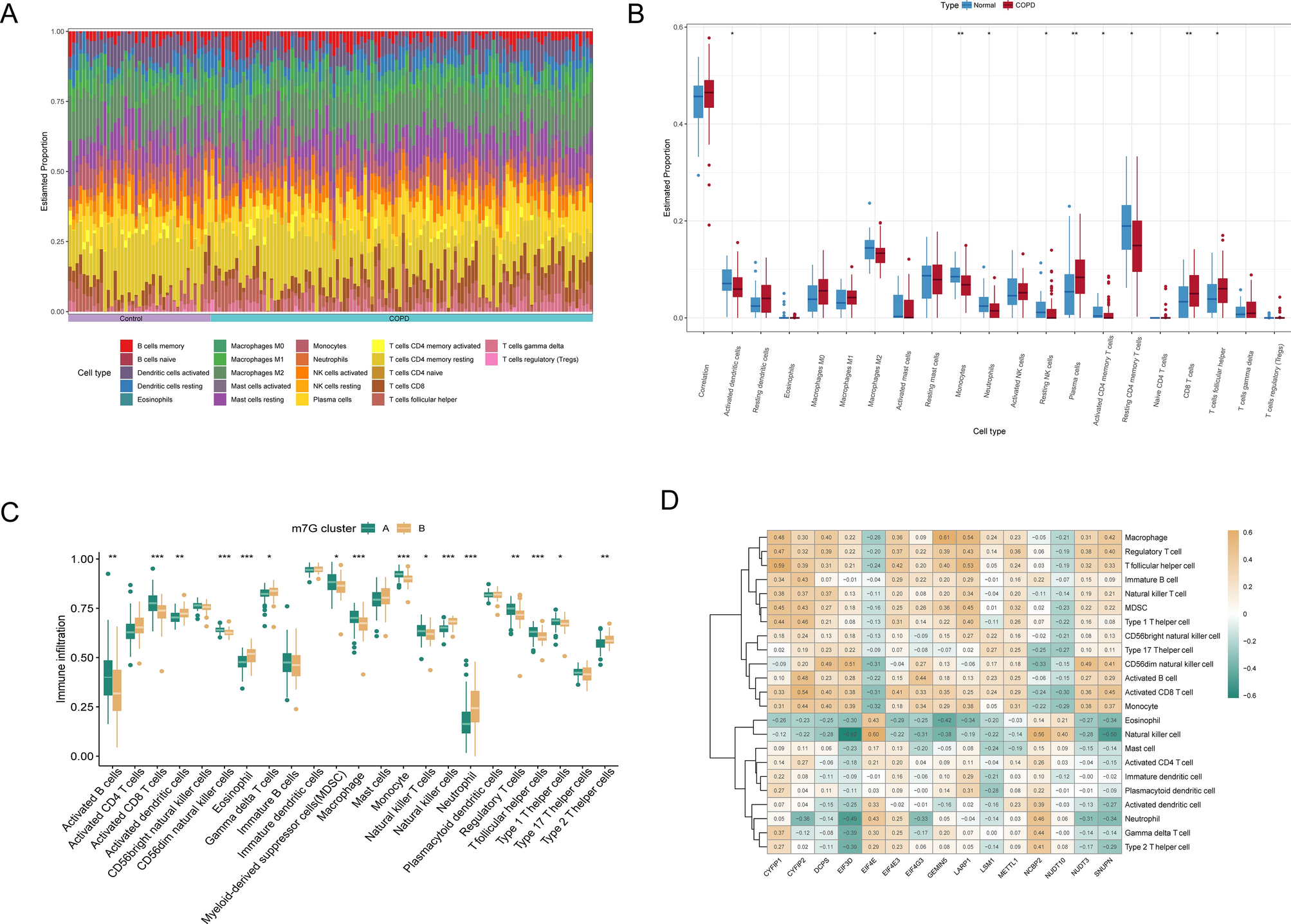
Fig. 6

Immune cell infiltration. (A,B) Expression of 22 immune cells between COPD patients and healthy controls. (C) Difference analysis of immune cells in the m7G cluster. (D) Correlation analysis of immune cells and m7G regulators. * p < 0.05, ** p < 0.01, and *** p < 0.001.