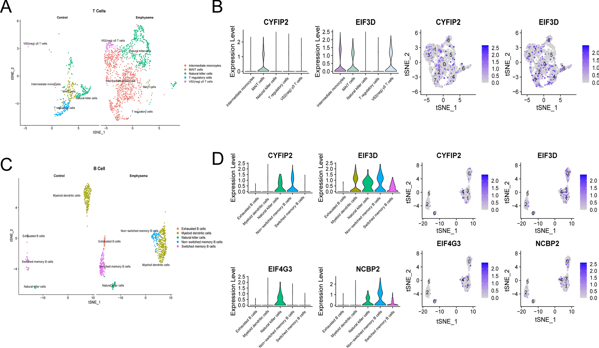
Fig. 8

Sub-clustering analysis of T-cells and B-cells. (A,B) Differences in enrichment of T-cell subclusters between control and emphysema groups, expression levels of the two disease signature genes in T-cell clusters. (C,D) Differences in enrichment of B-cell subclusters between control and emphysema groups, expression levels of the four disease signature genes in B-cell clusters.