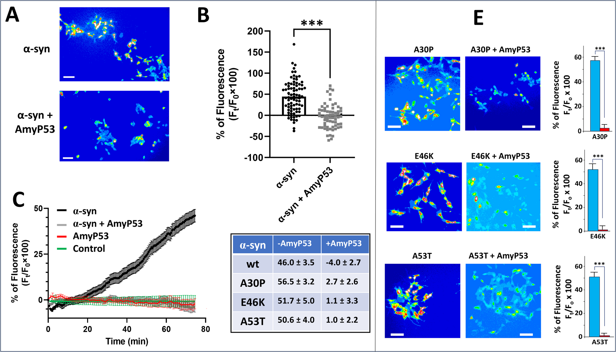
Fig. 6

AmyP53 prevents the formation of Ca2+ permeable amyloid pores by wild-type and mutant forms of α-synuclein. (A) Aged SH-SY5Y cells (> 10 passages in culture) were loaded with the Ca2 + indicator Fluo-4 AM and then incubated with 220 nM of α-synuclein with or without 220 nM AmyP53 as indicated. The micrographs taken after 75 min of incubation showed that the increase in intracellular Ca2+ induced by α-synuclein (warm colors, yellow/red) was strongly inhibited by AmyP53 (cold colors, blue). Scale bars: 100 µm. (B) Student’s t-test was used to compare the statistical significance on calcium dependent fluorescence after α-synuclein treatment between control and AmyP53 conditions (p < 0.001). (C) Kinetics of Ca2+ fluxes induced by α-synuclein (220 nM) in absence (black curve) or presence of AmyP53 (220 nM) (grey curve). Control experiments with AmyP53 (220 nM) alone (red curve) or without any treatment (green curve) are shown for comparison (± SEM, n = 110 cells). (D) Cells incubated with mutant proteins alone, respectively A30P, E46K, and A53T (220 nM), or incubated with both mutant proteins and chimeric peptide (both 220 nM), respectively A30P + AmyP53, E46K + AmyP53, and A53T + AmyP53). The micrographs taken after 75 min of incubation showed that the increase in intracellular Ca2+ induced by mutant forms of α-synuclein (warm colors, yellow/red) was strongly inhibited by AmyP53 (cold colors, blue). Scale bars: 100 μm. Student’s t-test was used to compare the statistical significance on calcium dependent fluorescence after each mutant α-synuclein treatment between control and AmyP53 conditions (p < 0.001). A table summarizing the inhibitory effect of AmyP53 on Ca2+ fluxes induced by wild-type and mutant forms of α-synuclein (expressed as mean ± SEM, all experiments performed in triplicate) is shown in inset.