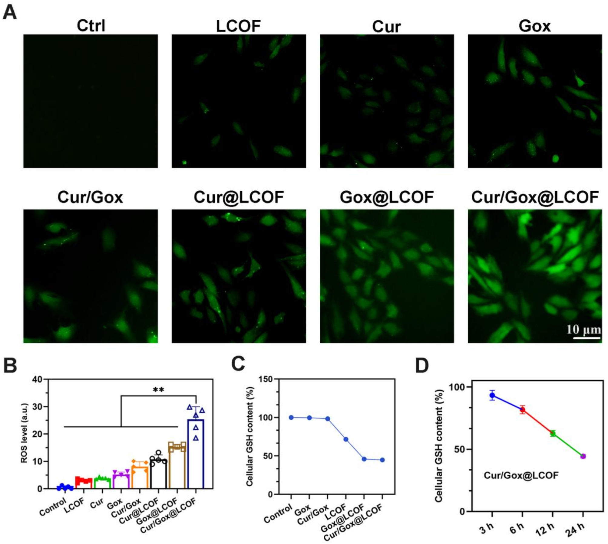
Fig. 5

(A) Intracellular ROS levels (measured microscopically in response to DCF fluorescence intensity) in 4T1 cells treated with different drugs. Non-treated cells were used as controls. (B) Quantification of intracellular ROS fluorescence intensity in 4T1 cells. (C) GSH levels of 4T1 cells incubated with different drugs for 24 h. (D) GSH levels of 4T1 cells incubated with Cur/Gox@LCOF for various time periods.